爱空间北京南三环旗舰店开业在即

2025年9月12日,北京——家装行业领先的一站式服务品牌爱空间正式宣布,其位于南三环西路的新旗舰店将于2025年9月21日隆重开业。
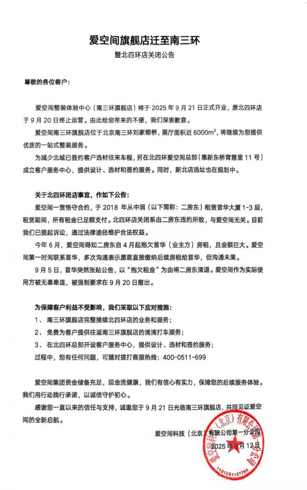
原北四环店则于9月20日终止运营。此次迁址旨在进一步优化服务体验、扩大服务规模,新店面积达6000平方米,将继续为广大客户提供高品质的整体家装解决方案。
针对原北四环店已签约客户,爱空间高度重视其服务衔接与后续保障。除南三环新店全面承接原有业务外,公司还在北四环总部(地址:新东方大厦11号)专门设立客户服务中心,持续提供设计、选材、签约等一站式服务,最大限度减少客户奔波。此外,新北庄服务网点也在积极规划中,未来将覆盖更多区域。
关于北四环闭店原因,爱空间在公告中说明,该店面系从“二房东”处租赁而来。尽管爱空间一直依约支付租金,但因二房东自2025年4月起拖欠业主方(首发集团)房租,导致首发集团于9月5日发出清退公告。爱空间作为实际使用方被波及,不得不于9月20日前撤出。爱空间强调,公司始终恪守契约精神,目前正通过法律途径维护自身合法权益。
为保障客户利益不受影响,爱空间推出三大服务措施:
南三环旗舰店无缝承接北四环店所有业务与服务;
为客户提供免费专车接送至新店的服务;
北四环客户服务中心正常运营,服务不打烊。
爱空间表示,集团资金储备充足、现金流健康,完全有能力持续提供优质、稳定的服务,践行“以用户为中心”的企业理念。
诚挚感谢广大客户长期以来的信任与支持,爱空间邀请您于9月21日光临南三环旗舰店开业现场,共同见证品牌的全新启航。

如有任何疑问,可随时拨打客服热线:400-0511-699
网址:爱空间北京南三环旗舰店开业在即 https://c.jiaju82.com/news-view-id-883612.html

