每日看点 | 顾家家居董事长称海外机会大于挑战;东易日盛拟出售5.58亿资产;东方雨虹称没有跨界收购贵州茅台计划;我乐家居回应收购计划;万和电气将进行2023年度分红
顾家家居董事长:海外家居市场对于中国家居供应链的机会大于挑战
6月7日,在顾家家居举行的2023年度业绩说明会上,董事长顾江生在回答《每日经济新闻》记者提问时称:“家居企业竞争由单品类竞争转向全屋竞争,软体和定制企业互相跨界将加剧市场竞争。新房销售趋缓、全球贸易不确定性等外部环境影响,对公司的生产经营带来挑战。”
据了解,这是顾家家居易主之后举行的首场年度业绩会。2023年11月9日,宁波盈峰睿和投资管理有限公司斥资近103亿元以协议转让的方式受让顾家集团和TB Home共计持有的29.42%顾家家居股份,至此,盈峰睿和实控人、美的集团实控人何享健之子何剑锋,成为顾家家居新的实控人。
顾江生在业绩会上表示:“盈峰集团丰富的产业资源和投资经验将有助于顾家加速发展,在产业赋能、资源整合等多方面与顾家形成战略协同,进一步增强公司竞争实力。”
顾家家居于2022年5月启动“新价值链整装”模式,开始布局整装赛道,以软体+定制一体化驱动赋能装企;2023年5月正式提出“一体化整家”战略升级,解决一站式需求。2023年,顾家家居沙发及床类产品占据主营收入的70%以上,集成产品占比15.76%,定制家具占比4.58%。

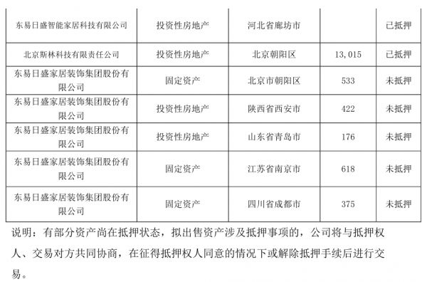
东易日盛拟出售公司土地、房产等资产价值合计5.58亿元
6月7日晚,东易日盛公告称,拟以包括但不限于公开挂牌的方式转让公司土地、房产等,该等资产账面原值6.81亿元,账面净值5.58亿元,出售价格将参考专业机构评估价或者市场价。本次交易拟采取在市场寻找意向交易方,公开挂牌等方式进行,目前尚无确定的交易方,亦无法确定是否构成关联交易。
东易日盛表示,本次交易完成后将有利于进一步盘活公司现有资产,提高公司资产使用效率,符合公司整体发展战略的需要,有利于公司优化资产结构,维护股东利益。


据此前报道,东易日盛3000万银行贷款逾期,面临支付相关违约金、滞纳金和罚息等风险。该公司称正积极与贷款银行协商和解方案,争取与贷款银行就债务解决方案达成一致意见。

东方雨虹:没有跨界收购贵州茅台方面的计划
日前,有投资者向东方雨虹提问,关于公司是否有计划跨界收购贵州茅台,对此,东方雨虹回应称,没有此方面的收购计划。
关于发展一万家合伙人问题,东方雨虹回应称,公司深入推进“平台+创客”经营管理模式,坚持合伙人优先,全面升级合伙人机制。合伙人渠道销售已成为公司主要的销售主体之一,同时加强新领域、新产品的推广,加强空白市场、薄弱市场、非房市场等的开发,进一步提升市场占有率。
据了解,此前6月2日,东方雨虹在其官网公示东方雨虹马来西亚工厂水性涂料车间粉料输送系统设备采购项目招标前信息,意味着东方雨虹首个海外生产基地启动建设。东方雨虹在2023年度报告中表示,公司计划将在东南亚、中东、北美等地投资建厂,以辐射全球客户。
东方雨虹成立于1995年,是防水建筑材料行业内规模最大、市场占有率领先的龙头企业。此外还涉及民用建材、节能保温、特种砂浆、建筑涂料、工业涂料、建筑修缮、非织造布、基辅材(腻子粉/美缝剂/瓷砖胶等)、石膏材料、特种薄膜等多领域,在上海金山、湖南岳阳、浙江杭州等建设64个生产研发物流基地。2023年该公司营业收入328.23亿元。

我乐家居:暂无横向联合或者收购兼并相关计划
6月7日,我乐家居在回复投资者提问时表示,公司坚持聚焦中高端品牌差异化定位,紧紧围绕产品领先、品牌升级、渠道扩张的三大战略焦点,以市场需求为导向,以打造零售端业务能力为重点,持续发掘和实现空白城市和扩品类、扩店效的增长潜力,暂时没有横向联合或者收购兼并计划。

万和电气将进行2023年年度权益分派 合计2.95亿
6月7日,广东万和新电气股份有限公司发布2023年年度权益分派实施公告,将以公司现有总股本7.4亿股剔除已回购股份720.53万股后的7.36亿股为基数,向全体股东每10股派发现金股利4元(含税),合计人民币2.95亿元。本次权益分派股权登记日为2024年6月17日,除权除息日为2024年6月18日。

网址:每日看点 | 顾家家居董事长称海外机会大于挑战;东易日盛拟出售5.58亿资产;东方雨虹称没有跨界收购贵州茅台计划;我乐家居回应收购计划;万和电气将进行2023年度分红 https://c.jiaju82.com/news-view-id-868890.html

