智能家居快讯|《居住建筑全屋智能工程技术标准》5月1日起实施
发布时间:2023-04-18 22:37
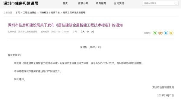
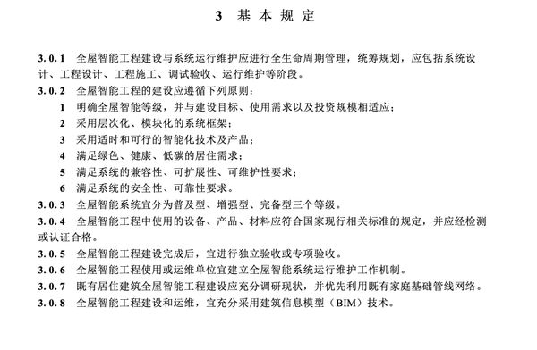
新浪家居智能家居频道讯 据深圳市住房和建设局官网消息,《居住建筑全屋智能工程技术标准》将于5月1日起正式实施。据悉,该文件中对全屋智能的等级、设备、网络、中控网关、软件平台等方面进行了设计和规定,同时明确了6项全屋智能工程的建设应遵循的原则。
图源:深圳市住房和建设局官网
网址:智能家居快讯|《居住建筑全屋智能工程技术标准》5月1日起实施 https://c.jiaju82.com/news-view-id-841525.html

