三雄极光诉恒大票据付款纠纷已获受理,涉案金额1.38亿元
发布时间:2022-12-01 19:23

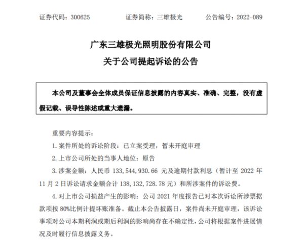
11月25日,广东三雄极光照明股份有限公司(以下简称“三雄极光”)发布《关于公司提起诉讼的公告》,三雄极光为原告,被告为深圳恒大材料设备有限公司(以下简称“被告一”)、深圳恒大材料物流集团有限公司(以下简称“被告二”),案由票据付款请求权纠纷,涉案金额1.34亿元及逾期付款利息(暂计至2022年11月2日诉讼请求金额合计1.38亿元)和所涉案件的诉讼费,法院已立案受理。
对于该事项后续影响,公司2021年度报告已对本次诉讼所涉票据款项按80%比例计提坏账准备。三雄极光表示,本次诉讼事项尚未开庭审理,判决结果存在不确定性,暂时无法估计本次诉讼对公司本期利润及期后利润的影响。
截至本公告披露日,三雄极光及控股子公司尚有未决小额诉讼及仲裁涉案金额合计约129.99万元(不含本次披露的诉讼事项金额)。
公开资料显示,三雄极光主要从事半导体照明产品及照明控制类产品的研发、生产与销售,并提供照明方案设计、安装调试等服务。今年前三季度,公司实现营业收入16.83亿元,同比下降12.33%,实现归属上市公司股东的净利润9023.03万元,同比下降37.78%。
来源:中国房地产网
网址:三雄极光诉恒大票据付款纠纷已获受理,涉案金额1.38亿元 https://c.jiaju82.com/news-view-id-831361.html

