家居周十条丨全国卖场8月销售降至862.95亿元、31家企业现金流为负…

01
全国建材家居卖场:
8月销售降至862.95亿元
全国建材家居景气指数BHI8月份为101.02,环比下跌15.00点,同比下跌24.74点。全国规模以上建材家居卖场8月销售额为862.95亿元,环比下跌22.82%,同比下跌10.65%;2022年1-8月累计销售额为8466.61亿元,同比上涨26.59%。

中国建材流通协会行业研究部就本期BHI数据解读:2022年8月,全国建材家居市场处于传统淡季,同时部分地区疫情出现反复,叠加高温天气等因素影响,全国建材家居市场销售放缓,BHI出现大跌。
02
8月全国家具零售131亿元
同比减少8.1%
国家统计局9月16日发布2022年1-8月国民经济运行情况,数据显示,2022年1-8月全国家具零售额998亿元,同比减少8.5%,其中8月单月全国家具零售额131亿元,同比减少8.1%。
另外,前8个月,建筑及装潢材料类零售总额为1165亿元,同比下降4.4%;8月份,建筑及装潢材料类零售总额为155亿元,同比下降9.1%。
03
工信部再强调:到2025年培育
15个家居高水平特色产业集群
继8月8日发布家居产业高质量发展行动方案的通知后,在9月14日工业和信息化部举行的“推动消费品工业增品种 提品质 创品牌”主题新闻发布会上,工业和信息化部消费品工业司司长何亚琼14日再强调:工业和信息化部将以智能、绿色、健康、安全为导向,不断提升家居产品智能化水平。
完善智能家居标准体系,深入推广个性化定制、共享制造等新模式新业态,推进智能家居与智慧社区共融共建,培育智能家居生态。到2025年,培育50个左右家居知名品牌、15个家居高水平特色产业集群。
04
居然之家、志邦家居、蒙娜丽莎
加速县域渗透 挖掘市场增量
近年,国家一直把县域作为城乡融合发展的重要切入点,倡导推进各县域经济高质量发展。今年发布的《关于推进以县城为重要载体的城镇化建设的意见》提到,到2025年以县城为重要载体的城镇化建设要取得重要进展,明确了以县城为重要载体的城镇化建设的发展目标和具体任务。

这对以轻资产和下沉市场为重点方向的家居头部代表企业来说,无疑是重大且长期利好。当下,建材家居行业在一线二线城市布局趋于饱和,下沉市场愈发成为企业挖掘增量的新窗口。居然之家、志邦家居、蒙娜丽莎等企业近年纷纷抓住发展时机,制定长远的下沉策略,快速向乡镇级市场渗透。
05
68大上市家居企业现金流:
2022上半年合计5.26亿元
截止到2022年6月30日,据搜狐焦点家居不完全统计,68家上市企业中,共有31家经营活动产生的现金流量净额为负,占比约为45.59%。

九大定制企业中,5家为负。截止2022上半年,欧派家居现金流虽然同比去年减少50.19%,但手握现金仍接近10亿元;从其业绩表现看,其2022上半年总营收为96.93亿元,可谓是一家独大;而净利润比其余8家企业的加起来还要多出2.03亿元。
06
又有两家企业IPO获批!
下半年行业或迎来上市小高潮
近日,箭牌家居与森鹰门窗IPO相继获批,另外马可波罗、新明珠、皇派门窗、诗尼曼、玛格、科凡、卡诺亚、悍高等也纷纷抢滩资本市场。
上半年,受疫情反复及原材料上涨、地产形势等影响,尽管家居建材企业在经营上面临着不小的挑战,家居企业在资本市场上却非常活跃。搜狐焦点家居统计了近期部分家居企业的IPO新进展。
07
响应“双碳”、非遗传承…
七家企业将公益做成了常态
从理念到实践、从资金投入到形成战略、既紧贴时代脉搏又确实落地惠民、既与现有业务良性互动又赋能品牌成长……包括尚品宅配、恒林家居、箭牌家居、曲美家居、筑美家居、库斯家居、大自然家居等在内,七大家居企业纷纷参与公益活动。
08
8大产区有16条线点火
13家陶企投建新线
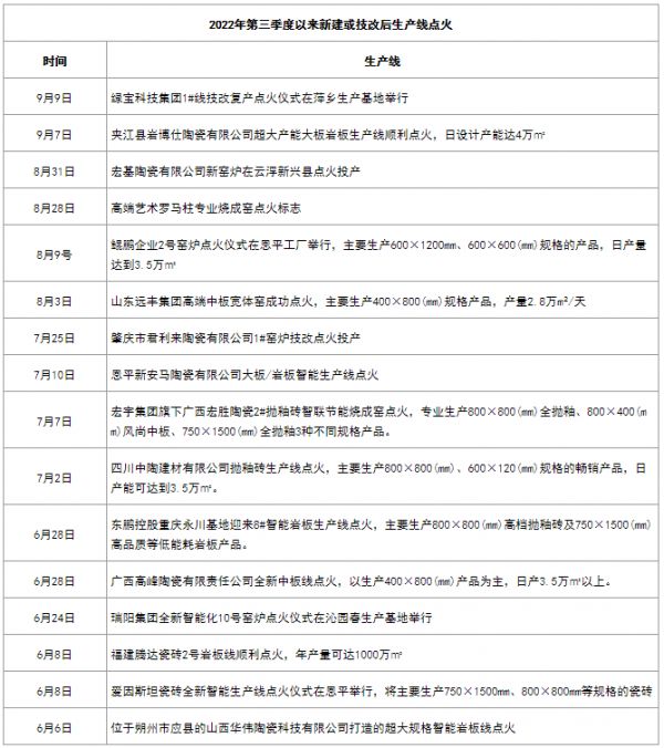
2022年第三季度,广东、江西、福建、山东、广西、四川、重庆、山西等产区陶企都有新动向。一些陶企通过对原有的生产线进行技术升级,或引进全新的生产线,调整自身产能结构,以适应市场的变化。

据不完全统计,第三季度,有16条新建或技改后岩板、大板、中板、全抛釉生产线点火。福建、广西、江西、辽宁和河南等地,还有13家陶企计划投建新的生产线。福建、广西、江西、山东、辽宁,合计23家陶企计划增产和技改。此外,广东、江西和广西,有18家陶瓷原料企业在部署开采、加工项目。
09
索菲亚拟收购司米剩余49%股权
9月16日晚间,索菲亚(002572.SZ)公告称,公司近期拟筹划收购控股子公司司米厨柜有限公司少数股东权益,即收购SG公司所持有的司米49%股权,交易对价尚未确定。本次交易有利于加强司米品牌的运营管理,更好地推进索菲亚“多品牌、全品类、全渠道”战略落地。

据悉,索菲亚持有司米51%股权,其余49%股权由法国企业SCHMIDT GROUPE(“SG公司”)持有。司米以橱柜为主要产品,提供橱柜、衣柜、木门、家具家品等全屋定制服务。
10
代言人李易峰被拘
王力安防紧急中止与其合作关系
近期,北京警方在侦破一起违法犯罪案件中,将演员李某某(男,35岁)查获,其已被依法予以行政拘留。9月11日晚,王力安防(605268.SH)在官方微博中发布,即日起终止与李易峰的一切商务合作关系。据了解,2021年10月,王力安防签约李易峰为公司品牌代言。

王力安防始创于1996年,旗下现拥有浙江王力门业有限公司、浙江王力高防门业有限公司、浙江金木门业有限公司等产业,并拥有总部、华爵、能诚、长恬、四川安防、西部等六大生产基地,主营安全门、智能锁、木门、哑口墙板、门窗和智能家居等产品,形成集科研、设计、制造、销售、服务于一体的国民门锁品牌企业。
出品:搜狐焦点家居
部分素材来源于:国家统计局、中国建筑材料流通协会、陶城报、厨卫头条
网址:家居周十条丨全国卖场8月销售降至862.95亿元、31家企业现金流为负… https://c.jiaju82.com/news-view-id-824807.html

