洁玛地板旧改翻新解决方案全力助力“千县工程”
近日,国家卫健委印发《“千县工程”县医院综合能力提升工作县医院名单》,明确了参与“千县工程”县医院综合能力提升工作的县医院,标志着“千县工程”县医院综合能力提升工作全面启动,确定1233家县医院参与“千县工程”县医院综合能力提升工作。

此前,2021年11月3日国家卫健委印发《“千县工程”县医院综合能力提升工作方案(2021-2025年)》,要求推动省市优质医疗资源向县域下沉,结合县医院提标扩能工程,补齐县医院医疗服务和管理能力短板,逐步实现县域内医疗资源整合共享,有效落实县医院在县域医疗服务体系中的龙头作用和城乡医疗服务体系中的桥梁纽带作用,到2025年全国至少1000家县医院达到三级医院医疗服务能力水平,发挥县域医疗中心作用,为实现一般病在市县解决打下坚实基础。《“千县工程”县医院综合能力提升工作县医院名单》意味着2021年11月3日国家卫健委印发的《“千县工程”县医院综合能力提升工作方案(2021-2025年)》正式进入落地阶段。
《“千县工程”县医院综合能力提升工作方案(2021-2025年)》县级医院提升项目发改委等规划划拨投资约686亿元,再加上各级地方政府的配套拨款,本轮千县工程总投资将会过1000亿,本轮最终确定的1233家县医院千县工程建设预计将带来大量工程基建、设备购置需求,麻醉、传染、危重症、肿瘤、病理等多个科室或将尤其受益。
《方案》给出了明确的时间规划及工作内容, “千县工程”的落地将成为未来几年县域医院的重要工作。对于此次入选的1233家县医院来说,县医院综合能力提升工作首先就是开展“基本建设达标“的医院提标扩能工程,必将带来一系列的重点建设科室的旧改翻新及部分扩建。
洁玛地板作为医疗地面解决方案专家,急医院之所急,针对“千县工程”涉及到的医院局部旧改翻新的痛点难点针对性的深度研究,率先于业内提出了《洁玛医院地面翻新解决方案》,一站式全方位的帮助院方和建设单位解决在医院旧改翻新过程中的地面翻新问题,全力助力千县工程,支持医院高质量发展。

洁玛医院旧改翻新方案解决了医院旧改翻新中两个核心痛点:
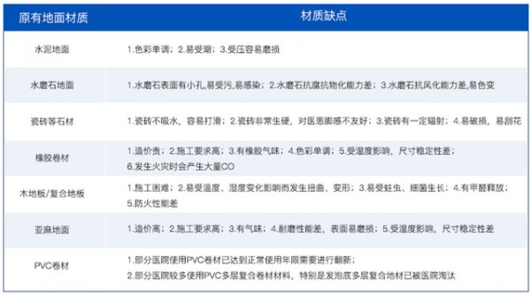
一:医院旧地面材质及地面状况不一,翻新方案需要针对医院材质和现状提出整体解决方案。老旧医院的设计理念与装修材料多数在10年甚至20年以上,大多数的医院地面材质主要以瓷砖、水磨石、石材、PVC等为主,多数材料已经破旧和落后。

“千县工程”的目标是让县医院要向三甲医院看齐,目前PVC同质透心卷材已成为三甲医院地板的主流地板材质,洁玛地板建议在医院旧改翻新项目中,使用高品质的PVC同质透心产品是医院旧改翻新地板的不二选择,洁玛地板同质透心系列产品,专为医院地面量身打造,目前已超过100家医院采用洁玛地板同质透心系列产品。

同时针对医院地面的旧改翻新项目,因在改造过程中往往需要破坏、拆除原有地面,《洁玛医院地面翻新解决方案》针对医院原有地板材质特点,深入分析各种材质的旧改翻新工序及工艺,归纳总结出了各种地板材质的旧改翻新的最优施工方案。

二:医院旧改翻新施工和医院正常运营需同步,对院方和施工方都是个不小的痛点。《洁玛医院地面翻新解决方案》总结洁玛以往众多的医院旧改翻新项目经验,从院方角度出发,以关怀病患为核心,提出“无痛改造”理念,确保老旧医院旧改翻新和医院正常运营同步进行。

1、分区域逐步改造,尽量不影响医院其他区域楼层正常运行。在改造过程中,应用装配式工艺,提高材料及构件标准化率及现场半成品装配率,减少施工现场二次加工作业。
2、对于部分改造的医院做好粉尘和噪音的污染控制,施工区域设置防尘幕布,地面铺设地垫;板材的切割尽量转移到工作区域以外;加强施工区域保洁等等,效率施工,科学处理施工中的废料、废渣、废气、粉尘等。
“千县工程”意义重大,洁玛地板深刻领悟政策方针,洞悉医院需求,以患者关怀为出发点,创造价值,为高质量推进包括县级医院在内的医疗机构建设提供有力保障。

网址:洁玛地板旧改翻新解决方案全力助力“千县工程” https://c.jiaju82.com/news-view-id-814412.html

