“卫浴首股”新亿实业3年营收低于1000万元,涉财务造假强制退市
发布时间:2022-03-25 17:28
3月22日,新疆亿路万源实业控股股份有限公司(简称“*ST新亿”或“新亿实业”)发布股票终止上市公告表示,公司于当日收到上交所终止公司股票上市的决定,因财务造假行为,公司被上交所实施重大违法强制退市。

据证监会行政处罚决定书查明的事实,*ST新亿存在2018年、2019年连续两年财务造假,虚增营业收入等情况,追溯调整后,公司2018年-2020年连续三个会计年度营业收入低于1000万元,触及重大违法强制退市情形。公开信息显示,新亿实业成立于1998年,原名重庆四维瓷业股份有限公司,次年即登陆上交所,业内称其为“中国专业卫浴第一家上市公司”。

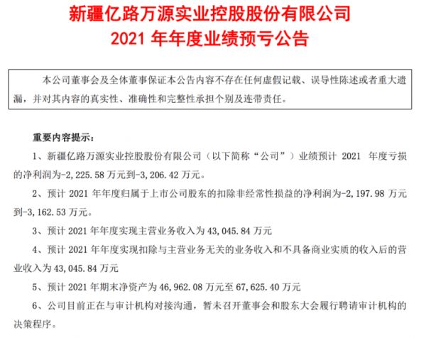
根据新亿实业今年1月27日发布的业绩预亏公告,*ST新亿预计2021年实现营收约为4.3亿元,其归母净利润亏损-2225.58 万元到-3206.42 万元。
根据上市规则,*ST新亿将于3月30日进入退市整理期交易,整理期首日不涉涨跌停,15个交易日后摘牌。如不考虑全天停牌因素 ,预计最后交易日期为2022年4月21日。退市整理期间,该公司股票将在上海证券交易所风险警示板交易。
公开信息显示,新亿实业成立于1998年,原名重庆四维瓷业股份有限公司,次年即登陆上交所,业内称其为“中国专业卫浴第一家上市公司”。
出品|搜狐焦点家居
网址:“卫浴首股”新亿实业3年营收低于1000万元,涉财务造假强制退市 https://c.jiaju82.com/news-view-id-801930.html

