周十条丨超百家企业遭投诉、1-2月家具出口降至715.3亿…

01
虚假宣传、失联跑路、产品抽检不合格…
一年内,超百家家居企业被曝光、遭投诉
虚假宣传、失联跑路、抽检不合格……关于家居装修的产品和服务,有很多消费痛点。又到3·15,针对2021年3月16日-2022年3月11日之间,涉及到家居行业两大类消费投诉事件(产品质量、服务),搜狐焦点家居进行梳理分析。
据不完全统计,过去一年中家居行业消费者投诉中的部分事件,涉及近百家大中小企业,不乏一些一线品牌。消费者的合法权益如何保证?消费者自身注重理性消费的同时,企业更应站在用户角度,守护好打造更高品质产品和服务的初心。
02
整家套餐成风、节日IP热度高涨
3·15大促能否成为家居行业的“双11”?
每年春节过后,都是装修的小旺季,3·15的到来,掀起了开年后家居促销的第一波高潮。虽然在家居行业,大促屡见不鲜,每个月都可能会开展不同规格的运营活动。但在家居行业是有“315定全年”之说,可见“315大促”对家居企业的战略意义非凡。目前,家居企业大部分已经开启了315主题营销活动,快来看看哪家玩法最吸睛,谁家优惠最让人心动?
从目前品牌推出的315活动来看,虽然主题各异,促销手段多样化,但万变不离其宗,内核都是降价、打折、赠送、低价换购等,消费者对于这些促销手段也已是司空见惯。如何能紧跟消费者需求的变化,在根本上推陈出新,吸引更多的消费者,才是企业应该更加关注的重点。
今年整家套餐式的销售方式正是一种创新,它符合消费者一站式服务的需求,将带给终端消费者新的消费体验。而红星美凯龙打造了一个前所未有的囊括电器、家具、建材全品类的超级购物节,更是喊出打造家居界专属的消费狂欢季的豪言,规模之大也是行业首例。
03
中国(广州)国际家具博览会、
广州定制展延期举办
广州市于3月11日中午发布了《关于暂停近期展览活动的紧急通知》,3月11日起暂停广州市内所有展览活动。
3月11日,中国家博会微信公众号“中国家博会CIFF”发布消息称,原定在广州琶洲举办的第49届中国(广州)国际家具博览会和2022中国广州国际家具生产设备及配料展览会将延期举办,展会具体时间视情况另行通知。
另外,官方消息称,原定于2022年3月26日-28日在广州保利世贸博览馆&广州国际采购中心举办的第11届中国广州定制家居展览会/2022中国广州定制整装&智能家居展览会/2022装修零售供应链严选品牌博览会延期举办,具体举办时间另行通知。
04
2022年1-2月家具出口降至715.3亿元,
陶瓷出口增长9%
3月7日,中国海关总署发布2022年1-2月进出口情况。数据显示,2022年1-2月:家具及其零件出口额为715.3亿元,同比下降0.2%;陶瓷产品出口额为290.7亿元,同比增长9%;灯具、照明装置及其零件出口额为467.6亿元,同比下降8.2%。

整体而言,灯具和照明出口表现不太乐观,陶瓷产品出口表现突出。专家分析,陶瓷行业受到房地产宏观调控及双碳、双控政策影响,但经受住了以上多重考验。
05
2021精装配套市场数据发布:
卫浴科勒三项第一,柜类欧派领先
根据数据显示,2021年中国房地产精装修市场新开盘项目3489个,同比下滑6.8%;市场规模286.1万套,同比下滑12.1%。精装修配套的家居产品多数随大盘规模下滑,少数品类逆势上升,头部品牌份额均有所增长。

数据显示,2021年,精装修市场卫浴总体规模科勒居首,科勒在坐便器、花洒、洗面盆产品的市场份额均为第一。从品牌竞争来看,橱柜TOP10品牌份额为82.4%,仅订制橱柜占据42%的市场份额,但同比下滑1.1%,其中金牌、现代筑美家居、志邦、博洛尼、柏厨及皮阿诺品牌份额均有所增长,其中欧派占据9.9%的市场份额。
在地产红利消耗殆尽、渗透率逼近瓶颈、低频消费与弱周期属性、居民消费意愿减弱等诸多因素叠加下,精装配套也迈入了“低增长”时代,不过头部马太效应也愈发明显。
06
居然之家柬埔寨金边店5月开业
2022年5月,居然之家柬埔寨金边店将正式开业。据悉,这是居然之家的首家境外店,金边店的落地意味着居然之家是第一家走向海外的中国家居企业。
作为家装家居行业的龙头企业,居然之家表示,将会牢牢抓住把握RCEP实施机遇,充分利用税收和优惠条件,把握东盟市场特点,投放差异化优势产品,使东盟市场未来成为居然之家海外板块的营收支点。
07
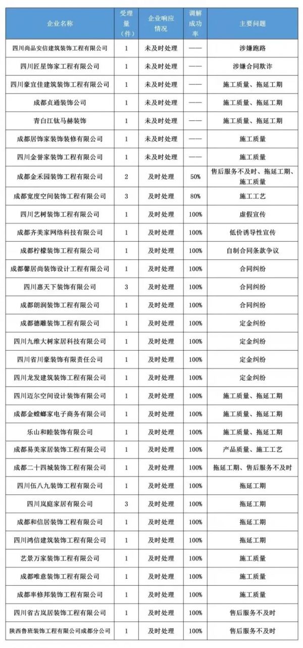
成都家居业40起消费投诉:
涉施工质量 、拖延工期、合同纠纷等
近日,成都市建筑装饰协会12315消费维权服务站(12315消费维权服务站,由成都市市场监督管理局于2019年在协会设立)发布2022年1-3月份成都家居行业消费咨询投诉情况。

家庭住宅装饰装修是典型的“低频、高额”预付消费模式,家装行业从业门槛低。部分企业利用消费者“对装修过程不清楚”这一痛点,通过自制合同文本,设置合同陷阱和有利于企业的霸王条款。
08
货不对板、尺寸错误,
志邦家居售后也屡遭投诉
伴随3月家装季的到来,网端有关家居建材产品的投诉也随之上升。其中,有着“中国厨柜先行者”之称的志邦家居,近期也多次遭到消费者的投诉。

需要指出的是,过去一年,或许是因为产品销量不断增加,网端有关志邦家居产品质量的投诉也有所上升。截至今年3月11日,黑猫投诉【投诉入口】平台显示,志邦家居存在76条投诉记录,分别涉及货不对板、台面开裂、售后不处理等问题。
09
因生产、销售违规产品
“富安娜”又被罚
近日,广州市富安娜家居用品销售有限公司因生产、销售不符合要求的产品被广州市天河区市场监管局处罚,罚没款合计10728元。

记者查询发现,去年“北京富安娜”多次被罚。2021年10月28日,北京市市场监管局公布行政处罚决定书显示,北京市富安娜家居用品营销有限公司违反《价格法》第十四条第一款第(四)项规定,北京市石景山区市场监管局依法责令其改正上述违法行为,警告并罚款5万元。
2021年8月20日,北京市富安娜家居用品营销有限公司因价格欺诈被北京市朝阳区市场监管局处罚5万元。处罚决定书显示,当事人2021年6月30日在营业场所开展促销活动,促销宣传页显示“装修大清仓,装修在即全场货物全部一口价处理”,但是宣传页上显示的促销商品折扣幅度、价格与实际不符,构成折扣商品折扣幅度与实际不符的价格欺诈违法行为。
10
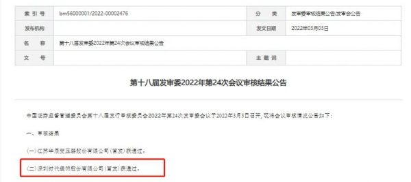
时代装饰二度冲击IPO
“旧疾”再被重提
3月7日消息,时代装饰首发获通过。这是该公司时隔四年后二度冲击IPO,目标依旧是在深交所主板上市,保荐机构由开源证券换成了招商证券。

时代装饰成立于2000年,注册资本11199.6万元,法定代表人为曲毅,经营范围主要包括住宅精装修、公共建筑装修、幕墙和景观工程等装饰装修服务。
资产负债率高、主要客户集中、应收账款较高周转率下降等问题,掣肘其更好发展。据招股书显示,2018-2020年,时代装饰负债率分别为76.04%、76.67%和78.35%;其前五大客户均为地产企业,占其2018-2020年总销售的70%以上。
出品:搜狐焦点家居
部分素材来源于:界面新闻、成都市建筑装饰协会、奥维云网等。
网址:周十条丨超百家企业遭投诉、1-2月家具出口降至715.3亿… https://c.jiaju82.com/news-view-id-799781.html

