防疫常态化,公共场所消杀和中央空调清洗这些举措别忽略!
冬季气温降低,疫情反反复复,常态化的疫情防控工作仍丝毫不能松懈。公共场所人流量大,人员密集,是疫情防控的重点区域。而公共场所的消毒杀菌及中央空调的清洗,成为备受关注的焦点。
公共场所消毒杀菌,切断传播途径
消杀作为切断传染病传播途径的有效措施,在疫情防控中发挥了重要作用。9月1日,国家卫健委发布《关于进一步加强新冠肺炎疫情防控消毒工作的通知》,要求各地进一步提高对消毒工作重要性的认识,科学精准的开展消毒工作和依法依规加强消毒监督管理,落实“人-物-环境同防”。
办公楼宇、商场,这些公共场所因环境复杂、消杀面积大,普通的消杀机器及个人消杀无法达到有效消杀目的。因此,公共场所消杀,往往需要专业的消杀团队助力。

快益点益家康用手拖式气溶胶喷雾机,进行第一轮大面积消杀
在公共环境专业消杀过程中,除了需要穿防护服、佩戴口罩、护目镜及鞋套等标准防护外,消毒剂的科学配比、专业防护以及不同的消杀机器针对不同的消杀区域,是科学精准消杀的必备条件。
快益点益家康在消杀作业中,完全按照此流程严格执行,保障消杀效果,切断病毒传播途径。

快益点益家康用背式气溶胶喷雾机,进行全方位深度消杀
中央空调深度清洗,降低传播风险
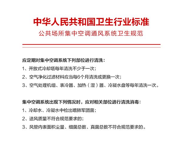
在公共防疫举措中,集中通风系统的清洗及消毒也被多次提及。中华人民共和国卫生行业标准也出台了关于《公共场所集中空调通风系统卫生规范》针对集中空调系统清洗消毒做了明确规定:

甚至在2020株洲两会期间,有人大代表建议公共场所中央空调应强制清洗消毒。因此,中央空调的消毒杀菌也是疫情防控举措中不可或缺的重要工作。

中央空调结构特殊管道封闭且透气性差,在阴暗潮湿的环境下更易导致细菌繁殖。而公共场所人员流动大。如果管道滋生细菌,通过中央空调的气体交换,会造成集体性的人员感染,危害极大。目前的解决办法是定期对中央空调进行清洗和消毒,进行预防性消毒杀菌。

快益点益家康正在对中央空调换热器进行清洗
据悉,目前中央空调清洗行业存在管理混乱、清洗不到位、不按程序清洗、损害空调通风系统等问题,难以真正保障空调通风系统的有效清洗,留下了较大的安全隐患。

快益点益家康正在对中央空调进出风口进行清洗
我们也通过益家康家电养护工作人员处了解到,在中央空调清洗过程中,不仅需要具备中央空调知识储备和有实践经验的专业人员进行作业操作,还需要有专业清洁剂及专业设备加持。建议相关企业在选择清洗团队时对清洗机构的作业人员进行资质审核,保证清洗质量,降低疫情传播风险。
防控常态化,防护不松懈!勤通风,常消毒,公共场所不放松。戴口罩、不聚集,个人防护不大意!愿疫情早日过去!
网址:防疫常态化,公共场所消杀和中央空调清洗这些举措别忽略! https://c.jiaju82.com/news-view-id-782302.html

