菲林格尔完成对全资子公司的工商变更登记
发布时间:2021-11-11 16:42
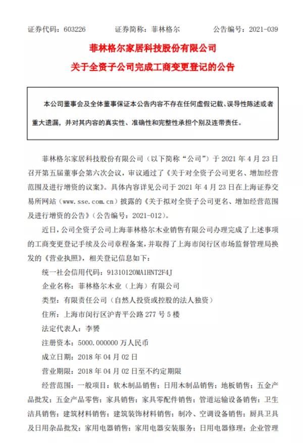
11月10日, 菲林格尔发布《关于全资子公司完成工商变更登记的公告》,称公司已完成对全资子公司上海菲林格尔木业销售有限公司的更名、增加经营范围及进行增资的工商变更登记。
公告
据公告显示, 全资子公司的名称由“上海菲林格尔木业销售有限公司”变更为“菲林格尔木业(上海)有限公司”(以下简称“菲林格尔木业”)。注册资本由“500万元人民币”变更为“5000万元人民币”,增长比例900%。经营范围新增软木制品销售、日用木制品销售、地板销售、五金产品批发等服务。
网址:菲林格尔完成对全资子公司的工商变更登记 https://c.jiaju82.com/news-view-id-779379.html

