净利暴跌股价腰斩又被判赔1.59亿元 梦百合能否翻盘?
2021年9月初,在半年报公布净利暴跌94.3%仅仅几日后,梦百合家居科技股份有限公司(以下简称“梦百合”)在海外又传出被一审判赔1.59亿元巨款的坏消息。
在A股上市的梦百合股价最近一路狂跌,与两个月前相比几近腰斩,对梦百合来说可谓雪上加霜。陷入多事之秋的梦百合能否翻盘,备受关注。
1.59亿元的巨额判赔
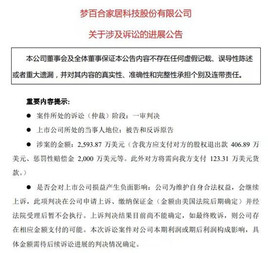
2021年9月2日晚间,梦百合发布《关于涉及诉讼的进展公告》透露,在一起股权纠纷案的一审判决中,梦百合被判向原告BENJAMIN FOLKINS(以下简称“BJ”)合计赔偿约2471万美元(折合人民币约1.59亿元)的巨款。

公告显示,事情起因于BJ方对梦百合方的一起诉讼。
从2017年4月起,BJ向美国田纳西州汉密尔顿县衡平法院提起诉讼,以梦百合、全资子公司恒康香港和董事长倪张根为共同被告,最终诉讼请求为:要求被告承担违反对美国CBD所负受托人义务的法律责任,以312.25万美元的价格将其持有的美国CBD35%的权益出售给梦百合,并由被告承担律师费等诉讼相关费用。
半年后的2017年10月18日起,梦百合、恒康香港、美国 CBD 和倪张根向法院提交答辩,并以 BJ 及其配偶以及他们所拥有的企业 UM 公司为被告向法院提起反诉,反诉请求经多次修改后最终确定为:要求 BJ 夫妇承担违反对美国 CBD 所负高级职员受托人义务的法律责任;要求 BJ 夫妇和 UM 公司赔偿美国 CBD 因其干扰供应链及业务造成的损失;要求 BJ 夫妇和 UM 公司返还从美国 CBD 处取得的不当利益。
公开资料显示,BJ曾经是梦百合的美国经销商。2011年12月,BJ和梦百合全资子公司恒康香港签署《合作协议》,梦百合通过恒康香港出资5.5万美元持有美国CBD 55%股权,BJ出资4.5万美元持有美国CBD 45%股权。美国CBD全称为China Beds Direct LLC,是梦百合2011年3月在美国田纳西州投资成立的销售平台。
2021年8月30日(美国时间),美国田纳西州汉密尔顿县衡平法院作出一审判决:梦百合方向BJ方赔偿约2471万美元(约合人民币1.59亿元),同时BJ方也需向梦百合支付约123.31万美元货款。
业绩爆雷&股价腰斩
在接到巨额判赔的几天前,梦百合业绩出现爆雷。
2021年8月27日,梦百合发布2021年半年报显示,报告期内实现营业收入约为39亿元,同比增长61.42%;归属于上市公司股东的净利润约为881.57万元,同比减少94.3%;归属于上市公司股东的扣除非经常性损益的净利润约为-3815.94万元,同比减少123.31%。

梦百合将业绩下滑的很大一部分原因归结于原材料价格波动。2021年半年报显示,梦百合生产所需的主要原材料包括聚醚、TDI 等化工原料和面料,石油价格的波动以及原料市场供需情况将导致该等原材料价格的波动。由于公司报价调整相对于原材料价格波动具有一定的滞后性,因此在原材料价格大幅上升时,公司产品的市场竞争力及利润水平将受到不利影响。
梦百合表示将持续关注全球原材料价格的变化趋势,做好敏感性分析,逐步推进全球采购,以实现成本效率最优。
但香颂资本执行董事沈萌向北京商报记者表示,“从业绩表现的变化来看,虽然梦百合上市了,但并没有利用上市公司的资源扩大竞争优势,而且本身所处行业就缺乏成长空间和速度的想象力,因此对市场的预期也缺乏支撑。”
不仅业绩爆雷,近期梦百合股价也一路暴跌。北京商报记者注意到,截至9月3日收盘,梦百合股价为15.60元/股,相比7月2日收盘价的30.33元/股,两个月内已经近于腰斩。
信誉危机中能否翻盘?
对于海外的巨额判赔,梦百合并未放弃抗争。梦百合在公告中表示:“为维护自身合法权益,会继续上诉,此项判决在公司申请上诉、缴纳保证金(金额由美国法院后期确定)并经法院受理后暂不会执行。”9月3日晚,梦百合董事长倪张根也向北京商报记者表示:“会继续上诉。”
作为外来企业,梦百合在美国上诉成功的可能性大吗?“美国衡平法依然主要是判例法,如果有前例可循采用同样的裁判标准,上诉成功的可能性就会很低,当然在任何国家上诉成功的几率都远低于维持的几率。”京师律师事务所证券交易争议解决法律事务部主任王营认为,即使梦百合最终败诉,在国外的判决还涉及执行问题。
梦百合也通过公告表达了对诉讼结果的不确定性以及如果上诉失败可能的后果:“上诉判决结果目前尚不能确定,如最终败诉,则公司存在相应金额支付的可能。本次诉讼案件对公司本期利润或期后利润构成影响,具体金额需待后续诉讼进展的判决情况确定。”
如果最终败诉,梦百合拿什么赔这1.59亿元?分析人士指出,即使是在梦百合高速发展的2019年、2020年,净利润高达3.74亿元、3.79亿元,赔付1.59亿元也得花掉将近一半的年利润,更何况如今梦百合股价两个月内腰斩,业绩下滑,净利暴跌,2021年上半年净利润仅约881.57万元,扣非净利润已是亏损3815.94万元。“如果梦百合不能扭转经营颓势,迅速实现盈利,巨额判赔一旦上诉失败,也许会成为压垮梦百合的最后一根稻草。”
分析人士指出,赖以成长壮大的主打产品“0压”床垫涉嫌夸大宣传,梦百合还面临信誉危机。2021年1月25日,上海市消保委发布的床垫比较试验结果通报(2020)显示,标称由梦百合家居科技股份有限公司销售的幻梦0压厚垫(标称商标:梦百合0压床垫),其海绵拥有专利,专利名称为“一种适用于平泡发泡工艺的MDI体系的非温感记忆棉”,但网页宣称为“专利0压棉绗缝”,属于“用商品名替代专利名”,涉嫌夸大宣传。
业绩爆雷、股价腰斩、巨额判赔未定、信誉危机加身,多事之秋的梦百合能否翻盘?对于巨额判赔的上诉,会争取到一定的时间,梦百合能否利用这段时间增强信誉、提升业绩、提振股价,从而成功翻盘,将是极大的考验。
文章来源:北京商报
网址:净利暴跌股价腰斩又被判赔1.59亿元 梦百合能否翻盘? https://c.jiaju82.com/news-view-id-770064.html

