护童健康学习桌椅入选省级高新技术企业研究开发中心名单
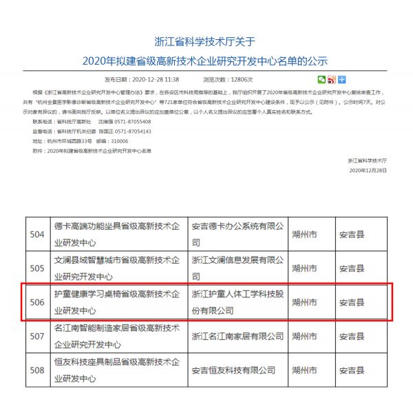
日前,浙江省科学技术厅公布了2020年“省级高新技术企业研究开发中心”名单,护童健康学习桌椅省级高新技术企业研发中心光荣上榜。

省级高新技术企业研究开发中心是设在企业内部相对独立的省级研究开发机构,是企业技术创新体系的核心,是企业技术进步和技术创新的主要技术依托,也是浙江省科技创新体系的重要组成部分。
作为国家高新技术企业,护童始终重视技术创新,自成立以来,护童持续加大科研投入,充实企业创新发展后劲,积极引进专业研究人才,为自主创新提供根本保证,同时加强科技成果转化能力,为儿童学习桌椅产品的升级迭代提供强有力的技术支撑。目前,护童已累计获得发明专利、实用新型专利、外观设计专利等各项专利授权达200余项。依托强大的技术研发设计能力,仅2020年度,护童推出了DL吉象电动学习桌、DH双升降学习桌、DS系列学习桌、CH系列正姿椅等十多款新品,并广受市场青睐。

护童各类专利证书
值得一提的是,为了让更多孩子享受儿童健康学习桌椅带来的益处,十余年来,护童持续向社会免费公开各种性能指标、功能参数等,同时选择放弃“L型面板”、“一字型面板”和“反L型面板”等多项核心设计专利权。因专利面板的设计非常符合中国的儿童右侧学习、左侧取物,以及父母在左侧伴读的习惯,目前,相关面板设计已几乎被行业全部品牌所采用。

护童DH系列双升降学习桌、护童DL吉象电动学习桌
不仅如此,作为儿童学习桌椅领导品牌,近年来,护童还参与了多项国家行业标准的修订与起草,先后参与国家行业标准《木制写字桌》(QB/T2384)、《课桌椅》(QB/T4071)修订的起草、《儿童学习桌》(T/ZZB1196—2019)和《儿童学习椅》(T/ZZB0583—2018)、《儿童转椅》等标准的制定。2019年,护童率先启动企业标准化年,计划将完成覆盖所有产品、功能模块和材料/配件、包括技术标准、设计规范、通用要求等的企业标准体系,夯实持续引领行业发展的基石。

护童绿色健康桌椅智能工厂内部

护童学习桌椅专业检测中心
2020年底,护童获得了由国际科创节暨全球数字大会颁发的“2020年度科创引领企业”和“2020年度产品创新大奖”两项荣誉,而此次护童通过“省级高新技术企业研究开发中心”认定,再一次证明了护童行业领先的科技创新能力。在未来的发展中,护童健康学习桌椅省级高新技术企业研发中心势必成为护童技术创新的重要引擎,为“护童智造” 提供澎湃动力!
网址:护童健康学习桌椅入选省级高新技术企业研究开发中心名单 https://c.jiaju82.com/news-view-id-738091.html

