最高投资40亿元!顾家、敏华、索菲亚、施耐德亮出提产扩能计划
随着疫情缓解、经济逐步恢复,家居行业的头部企业有了新动作。搜狐焦点家居观察到,近期家居行业出现多家“底气十足”的企业,斥巨资新建工厂、打造总部大楼、筹备产业园区。不论是布局线下、建厂扩张,提速产能升级,还是为战略发展兴建大楼,提升企业形象,这些动作不仅展现了家居头部企业的实力,更是从某种程度上预示着这四家企业未来的发展走向。
1. 顾家投资超5亿元,拟越南建厂扩张
11月25日,顾家家居发布公告,公告内容显示,顾家家居拟使用自筹资金5.05亿元投资建设越南基地家具产品项目。

近年来,顾家家居、美克家居、永艺股份、敏华控股等家居上市公司纷纷在越南布局生产线、在海外设厂的趋势愈发明显。与全球化产能布局相对应的是,顾家家居正在大力开拓海外市场。
2018年,顾家家居先后收购了6家家居企业,扩充公司海外销售产品与渠道。目前,公司产品远销120多个国家和地区,拥有6000多家品牌专卖店。除了在越南规划建设产能外,顾家家居还在武汉黄冈、杭州嘉兴分别规划建设产能60万标准套、80万标准套。
项目全部投产后,公司将拥有产能超过400万标准套。据搜狐焦点家居了解,顾家家居积极在越南等地布局海外生产基地,持续推进大客户策略,优化出口产品结构,提升外贸供应链体系,以降低中美贸易战对公司的影响。
该项目是顾家家居海外生产基地扩建项目,是海外战略的重要组成部分,项目建成后,将进一步巩固和增强公司在行业中的龙头企业地位。
2. 投资40亿元,敏华控股兴建产业园
今年上半年,敏华控股新增658家线下门店。截至2020年9月30日,全国门店数高达3532家。敏华控股加速扩张布局线下市场,抓住市场恢复的空窗期。
门店扩张的同时,产能升级同步提速。敏华控股近年来在国内外多地进行产能建设方面的布局。
目前,敏华控股已在天津、吴江、惠州、重庆建立四大产能基地,当前产能约68.5万套,设计产能合计115万套。敏华控股表示,当前国内产能储备充足,可支撑未来2-3年收入端增长。在新建产能方面,敏华控股还在西安筹备产能基地,一期设计产能30万套。同时,天津、吴江、重庆三大基地的二、三期产能也在建设中。
此外,针对海外市场还在越南设立生产基地,设计产能达3600柜,加上惠州大亚湾的产能,可基本实现对美出口的覆盖。敏华控股集团此次在西北投资40亿大规模建厂,能够进一步完善集团对国内市场的战略布局与规划。

为了积极响应国家“一带一路”战略进一步发展,做好新形势下国家构建以国内大循环为主体、国内国际双循环相互促进的新发展格局释放的消费活力,不断满足西北地区不断增长的家居消费需求,集团将在该区域与各地政府签订合作协议,投资40亿元兴建产业园。
公司在中国陕西咸阳市设立新公司并与当地政府签订合作协议,用以建设敏华控股在西北地区生产基地的项目。公告称,该项目总工业用地为1100亩,其主要用途建设多功能沙发以及床垫等生产基地;是集研发、制造、销售和服务于一体的智能家居生产线。
搜狐焦点家居了解到,敏华控股希望借此项目推动扩大集团旗下芝华仕系列功能家居产品面向西北家居市场的产能,提高芝华仕综合配套能力建设。
3. 投资8000万欧元,德国施耐德新建锯材厂
作为一家致力于提供最好木材的德国木材公司施耐德,近日开始了新的投资扩张计划,公司在Messkirch投资8000万欧元建设一个全新的锯木厂。该锯木厂年计划产锯材20万立方米。所有的木材干燥将通过四个OTC连续窑完成。这4套窑干设备采购自从瑞典的Valutec公司。

位于Messkirch的锯木厂将会是一个绿色项目,该项目将始终贯彻绿色建筑的思想。一旦建成,它将成为欧洲最现代化的锯木厂之一。当涉及到木材干燥过程,四个OTC模式连续窑在产品可用性和产能之间提供了理想的平衡点。这些窑炉采用不锈钢制造,并配备了沃Valutec最新的Valmatics4.0控制系统。
这是目前市场上唯一使用内建模拟器技术来优化干燥过程为所有类型的木材窑干系统。OTC窑的组装将于2021年夏天开始,并将于2021年冬天开始调试。
这项投资证明了SCHNEIDER公司提供的是木材行业的前沿技术。在一个全新建设的锯木厂,公司将会有更大的自由度来实现企业价值和目标。
4. 斥资20亿元,索菲亚建全球发展中心
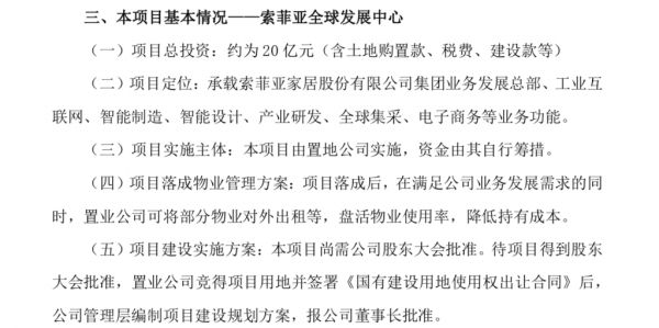
11月26日,索菲亚家居股份有限公司发布公告称,公司计划在广州市海珠区投资建设索菲亚全球发展中心大厦,并拟与广州市海珠区人民政府签订《项目投资意向书》。
据了解,该项目总投资约为人民币20亿元,由索菲亚全资四级子公司广州索菲亚置业有限公司负责实施该项目,并自筹项目所需资金。

索非亚20亿巨资在寸土寸金的广州海珠区建立全球发展中心大厦。据悉,今年前三季度,索菲亚营业收入约51亿元,第三季度财务报告显示,公司目前有14.85亿元资金用于购买银行理财产品,显示公司货币资金充足。
公告显示,索菲亚全球发展中心被定位为“承载索菲亚集团业务发展总部、工业互联网、智能制造、智能设计、产业研发、全球集采、电子商务等业务功能”。索菲亚表示,为继续扎根广州市发展、深度参与广州全球定制之都,从战略发展、品牌形象、人员招聘、节省办公场所租赁费用等综合考虑,索菲亚计划投资建设索菲亚全球发展中心。
搜狐焦点家居根据经理人网、中国木业网及公开资料整理
出品|搜狐焦点家居
本文内容仅代表作者立场和观点。本文著作权归搜狐焦点所有。未经允许,严禁转载;经允许转载或使用本文时,请注明来源。获得转载授权请联系:focuskf@vip.sohu.com。

网址:最高投资40亿元!顾家、敏华、索菲亚、施耐德亮出提产扩能计划 https://c.jiaju82.com/news-view-id-734035.html

