离婚协议书格式 离婚协议书净身出户应该怎样写
离婚有两个方式,一个是协议离婚,还有一个是诉讼离婚。诉讼离婚就是离婚的两个人在是否离婚或者离婚以后子女抚养探视问题,又或者财产分割达不成一致的意见,于是起诉到法院让法院来判决离婚。协议离婚相对于简单一点,也就是男女双方在一切都达成一致意见以后,直接亲自去民政局办理离婚证。那么协议离婚中最重要的也就是离婚协议书了。今天小编就将跟大家聊一下关于离婚协议书格式以及离婚协议书净身出户应该怎样写这两个话题,希望大家能够有所了解。如果你对以上话题感兴趣的话,就请跟着小编一起来看看吧!

一、离婚协议书格式
1、首先我们要明确离婚协议书的注意事项,第1个就是要写明双方是自愿离婚的,这个目的是为了防止有胁迫或者欺诈的行为。第2个就是孩子的抚养权归谁,以及没有抚养权的那一方支付的抚养费是多少?是怎样支付?按年还是按月?还是一次性支付?支付到成年还是直到独立生活为止。除了抚养费还有孩子的探视权,要尽量约清楚时间以及具体方式。第3个就是关于共同财产如何分割,包括有哪些是共同财产,具体怎么分配?

2、签订离婚协议书的时候,要当着民政局工作人员的面签署,不可以由其他人代笔,这样做的目的是保证签名的真实性。
3、还有一点值得提醒大家的是。离婚协议书是办理协议离婚的前提条件,很多夫妻会在家自己草拟离婚协议书,然后再到民政局离婚。假如没有离成婚,再拿着离婚协议去起诉,要求法院来判决,这个时候法院是不会把离婚协议书作为判决的证据的。
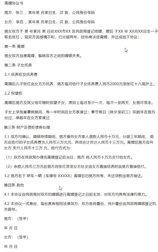
4、下面小编附上一份离婚协议书的范本,供大家参考:

以上就是关于离婚协议书格式的相关内容介绍,请大家了解一下。

二、离婚协议书净身出户应该怎样写
1、净身出户严格讲不是一个法律的名词,只是老百姓自己的说法,意思是在夫妻决定离婚以后一方得不到一丁点财产。如果按照法律这样的要求是没有任何依据的。当然夫妻在协商一致情况下,可以通过协议约定一方放弃财产。
2、净身出户只适用于双方协商一致的情况下,也就是协议离婚才可以操作。当然调解诉讼离婚程序也是可以操作,具体方法视情况而定。

小编总结:以上就是小编关于离婚协议书格式和离婚协议书净身出户应该怎样写的相关内容介绍,希望可以帮助到大家,如果还有其他相关问题想要了解的,欢迎继续在齐家网站上留言。
什么,装修还用自己的钱?!齐家装修分期,超低年利率3.55%起,最高可贷100万。立即申请享受优惠
网址:离婚协议书格式 离婚协议书净身出户应该怎样写 https://c.jiaju82.com/news-view-id-732372.html

