国标第⑭期 l 儿童家具检测出重金属,还能用吗?
一说到重金属,我们下意识会感到害怕
尤其当它和孩子挂钩的时候
常常引起家长们的恐慌
在我们的日常生活中的重金属来源于哪里?
答案或许让你吃惊:
它们无处不在!
一些重金属具有对身体中各种不同的生理和生物化学活动至关重要的功能作用,
例如铜、钴、铁、镍、镁、钼、铬、硒、锰和锌等,都是身体中必不可少的元素。
但我们今天要说的重金属是特指那些会对机体产生不良影响的重金属,也就是儿童家具国标中严格规范的八大重金属。
点击视频,提前抢看#国标#资讯
隐形杀手
重金属带来的伤害
适量的重金属虽然短时间内的摄入
虽然不会对人体造成不可逆的伤害
但重金属在体内能和蛋白质以及各种酶
发生强烈的相互作用
能使得蛋白质和酶失去活性
进而严重的影响人体的代谢活动
铅能损害人体神经、造血和生殖系统,对儿童成长发育和智力都有影响;
铬易引起皮炎、湿疹;
慢性汞中毒会引起中枢神经系统疾病;
锑与砷对皮肤有放射性损伤,会使皮肤色素沉着,导致异常角质化;
硒超量时人会得踉跄病;
钡与皮肤或眼睛接触时可引起灼烧感
······
家具中为什么会有重金属?
孩子喜欢在儿童房添置色彩缤纷的家具,重金属主要起到增色的作用。
可溶性重金属主要存在于家具表面的颜料涂层。

如涂覆于家具基材表面的材料,色漆、着色剂等,像传统油漆,无论使用树脂还是无机颜料,都无法避免含有重金属。
孩子在使用家具的时候经常喜欢用手摸东西,然后再把手指放进嘴里,这样家具中所含的重金属就有可能被带到身体中。
对于重金属的安全含量范围,显然不管是消费者还是中小家具企业,都缺乏足够的重视。
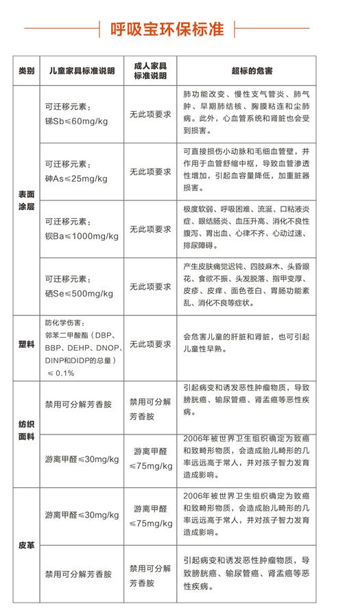
家长们要知道,成人家具没有对锑、砷、钡、硒这四项重金属释放标准进行规范,儿童心肺发育不健全,这些重金属一旦超标,很可能对孩子的心血管系统、肺功能及肾脏等器官造成不可逆的损害!
重金属的“安全剂量”

这也是七彩人生为什么一直倡导家长不要给孩子买成人家具。
这些存在于细微处的安全隐患,是家长们无法发现且无法避免的,也是我们坚决杜绝的。
安全守护的背后
是有着远超成人家具标准的严苛标准
儿童家具的特殊性
决定了我们必须筑牢安全防线
尤其像重金属这种处在消费者的盲区
都必须遵循着比成人家具更严苛的标准
儿童家具的特殊性
决定了我们必须筑牢安全防线
尤其像重金属这种处在消费者的盲区
都必须遵循着比成人家具更严苛的标准
此外,七彩人生开创三宝体系中的呼吸宝,同样严苛规定了表面涂层可迁移元素、纺织面料、皮革等指标。
在选购儿童家具时
如何才能避开含有重金属家具?
权威的检测报告
对于消费者来说,权威报告就是一个最有力的保障。在选购前,家长可以向商家索要权威检测报告。这不仅是消费者的权利,也是商家的义务!
前往大型商场选购
大商场是一个平台,有非常高的入驻门槛,在质量考核上需要层层过关,因此在大型商场选购,也是对消费者的保障。
儿童家具检测出重金属,还能用吗?
还是那句话
“按照国家标准选择儿童家具”
网址:国标第⑭期 l 儿童家具检测出重金属,还能用吗? https://c.jiaju82.com/news-view-id-731614.html

