都在玩直播,有人卖了4亿,有的只有40万,差别在哪里?
面对新型肺炎疫情的时间延误,直播正成为家居企业的销售捷径之一。面对直播,企业有三种反应,一是主动应对变化,比如某些定制家具品牌,二是被迫面对变化,比如某些成品家具品牌,三是静观其变,等待复工线下营业,比如多数瓷砖、门窗等品类等。
特别时刻,更能让厂商体会到直播的好,它不需线下促销的人海式扫楼、场地租赁、店面氛围营造等“重资产”运营,不需把多数促销资源浪费在非意向客户身上,也节省一部分外请第三方专业促销爆破团队的费用,还节省了促销活动蓄水一到三周的时间。
最快开展线上直播的应该是“住呗直播”,其在2月7号进行首次两小时某装饰公司直播活动试点,紧随其后,有木地板、定制家具、成品家具等多个家居建材品牌本部,开始多种方式的线上直播:有的用直播卖货锁定客户特权定金,有的用直播开始招商工作,还有的利用这次直播开始搭建数字营销系统……众人拾柴火焰高,通过建材家居各品牌厂家的合力推动,不仅培养了一部分消费者的家居建材产品购物习惯,更有不少品牌厂家收获了线上直播预订单。
接下来,通过分享的三个对比案例,探讨方法及规律。
直播成绩单对比
案例一:2月上旬,某装饰公司通过线上直播平台,2小时时间,观看人次达到2978人,预订单29笔。
案例二:据尚品宅配公布数据,2月22日,其通过天猫、快手和爱逛等三大直播平台,开启超级直播团购活动,联手有3000万粉丝的超级IP“设计师阿爽”,5小时直播,观看人数770万人次,成交订单数1.39万笔;如果按尚品以往客单价2.8万测算,这场活动预估4亿元的销售额。
案例三:2月底,某成品家具知名品牌第一次做直播,3小时直播期间,观看人次在2100-3600之间,成交订单数不足20笔。
通过对比可看出,以上三个品牌本部在线下实体店的差距是一到三倍,但在线上直播的预订单差距,完全是相差千倍。
直播背后的差异
1、观看人数结构:案例二中,该品牌有吸粉、圈养、变现的过程,直播现场七百多万的观看人数中,排除品牌厂家及终端人员、意向客户等,大部分是粉丝、路人。案例一、三种,虽然由企业品牌总部操盘,但在两三千的观看人数中,包含有厂家人员、终端人员、意向客户,其中意向客户占少数,并且主要是把终端门店前期积攒的意向客户,往线上直播平台引流。
2、直播背后团队:直播就像一场电影,需要有导演、明星演员(直播中的KOL意见领袖)、编剧、监制,以及诸多职能团队成员(包括摄影、音响、灯光等)。案例二中,其背后的直播团队,参考第三方信息,达到六百人之多,分工明确,事无巨细,运营精密,话术模板、方案图库、数据工具等,一应俱全。
在案例一、三中,其首次直播团队类似终端门店的配置人数:3+2,即意见领袖、主讲、辅讲和摄像、设备员,甚至有些公司会简化为:2+1人,即主讲、辅讲和1名摄像。此外,在直播现场,据笔者观察,也出现诸多不完善的地方,比如没有文字答疑,没有循环式演示,没有定时催单,没有线上线下对接服务宣讲……等等。
3、直播前期推广:案例二中,该品牌即使已经有了直营系统打造的3000万粉丝“设计师阿爽”、1200万粉丝“设计帮帮忙”、1100万粉丝“wuli设计姐”和700万粉丝“设计好房子”等,但还是通过天猫、快手和爱逛等专业、知名直播平台做背书,保证最大程度地挖掘客流潜能,保障直播全程的最佳技术体验,最大程度地消除顾客交预定金前后的顾虑。
案例一和三,其品牌厂家主要通过电话通知、微信朋友圈转发方式,引导和意向客户上直播平台,以直播试点为目的,其中的某装饰公司有通过第三方平台做前期推广,另一品牌则没有做前期的推广引流工作。
消费者心理洞察
众所周知,家居建材是强体验产品,比如沙发的坐感、深度和高度等,需要用户亲身体验,才能有效感知,瓷砖和定制家具的颜色,如果没有线下确认,一定会存在色差异议,寝具的舒适度更需要现身体验……诸如此类,总能找出一堆的理由,坚信消费者一定更愿意选择线下实体店体验。
但家居建材的直播购物,不是薇娅、李佳琦式的一揽子解决方案,线上购买后坐等送货上门服务,而是通过直播平台、直播意见领袖(KOL)等的背书效应,第一时间抢夺消费者!
得流量者的天下,对于品牌促销来说,快是第一杀手锏。十年前,尚品宅配在业内首推免费量尺服务,并藉此逐渐抢占市场份额,截至目前跃居行业前三,并不是其产品体验感好,尚品也从没有在选材用料、性能对比上,给消费者演示或体验,也从不在这些方面和竞争品牌做对比,但它的营收一直在更快速地增长,它就是把售前、售中服务做到极致。尚品宅配在这方面的一步领先、步步领先优势,真有点像“海底捞你学不会”的感觉。
对消费者来说,他们对于品牌的认知包含三方面,一是品牌服务,直播服务是目前更省时省力的家装购物体验过程,二是品牌信任,超级IP和意见领袖留存的大量短视频,牢牢建立起设计搭配等的专业度,其粉丝数、点赞数、好评数,就像是“销量”背书,支付宝支付也是权威平台的品牌信任背书,三是零购物成本,直播平台只收取超级特权1元费用,这对于厂家和商家而言,如果支付后10-30分钟内,线下导购要和意向顾客取得联系,一旦退单,线上到线下转单服务成本高;但对于消费者来说,服务体验好、成本太低了:买的是品牌,抢的是有承诺的价格保障,支付的是1元成本,几乎可忽略不计……这和线下购物体验,怎么对比都划算!
由此,对于厂家、商家来说,第一时间抢占到了消费者,要是线下服务不到位可以改进、方案不满意可以修改,但如果缺失了抢客户的时机,连消费者接触的机会都没有,何谈进店数、意向数、成交数呢?!不要忘了,十年前的尚品,就是凭借这一优势,牢牢把握住消费者入口的。
直播运营三座台
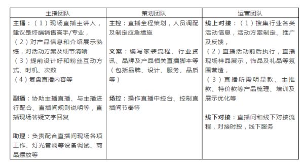
简要梳理下,笔者认为,直播运营有后台、前台和平台等三个台需要搭建。
先来看看后台,即企业本部或代理商通过直播做品牌运营,在流程梳理、组织架构和物料配置等三方面,有哪些要点。
后台
1、 流程梳理
不同品类品牌,在流程及关键节点上,结合具体情况及不同发展阶段,各有不同。作为低关注度的耐用品,家居建材的消费者,在选购前后更慎重:他们需要更多的参考信息,需要有参照物建立信任,需要有第三方等权威保障消除后顾之忧。反过来,对于厂家或商家来说,直播的试错成本高,人员素质要求高,全程服务要求高。由此参照行业实操案例,笔者建议在活动前,需要有筹备、排练环节,在直播间需要有家装分享、客户答疑,在预订前后,需要有活动及服务宣讲、线上交订线下对接等。
2、组织架构

同上,不同品牌出发点及目标各有不同,如果是笔者建议,主播1-2人,副播1-2人,助理2人以上。目前看了多场直播,时长都不少于3小时,主、副播需要有前后端的交替,才能有最好的状态呈现,而助理2人以上,是设想到这样的场景,在直播现场如需产品演示,至少需要两个人,才能搞定搬动、调换、翻转等事务。
策划团队中,对文案要求极高。因为在网络的开放环境下,所有的品牌及产品优点展示,都需要极简又极具吸引力、有差异的呈现和表达。这不同于线下感性的、封闭的环境下,终端销售顾问可以有随意表达的空间。并且,在线上答疑环节,也需要有文字表述作为互动沟通的有效措施,一方面便于后进入直播的粉丝团,可以及时看到已播放内容的回顾和动态,另一方面,极简而富有有吸引力的文案表达,不仅让直播现场消费者更愿意冲动型下单购买,而且还具有裂变效应,粉丝拉粉丝,截图下来,可存可转发,一变二,二变四。
运营团队属于背后支持,和以往的线下运营没多大差别,只需要做得更专业、细心,复查不出错即可。
3、物料配置线上直播购物环境和线下不一样,体现在三方面,一是线上直播,能够展示的产品有限,二是线上直播,当前观看主体以90后居多,消费力有限,就像淘宝、天猫平台早期,更多的是低值产品为主,三是线上直播时,可分配到具体每一产品及可展示的时间非常有限,等等。
由此,直播现场更多会以现代、北欧等为主,少数辅以极简、轻奢风格的系列产品。
前台
1、 品牌传播及粉丝积累阶段
案例二品牌,常年在节假日时间,比如广州正佳广场、万达广场等人流量大的商超入口中庭位置,通过线下扫码有礼等方式,通过线上购买微信平台的推广服务,通过相关企业的公众号合作互推广等方式,长年累月下来,积累起大量的粉丝,这不是媒体宣传的短时间,而是其品牌的长期营销行为。
此外,在团队组建人数上,2014-2016年,案例二品牌,经过一年多时间的运营,其微信团队从0开始达到200多人,其公众号粉丝量达到1000多万;2018年,其开始组建短视频团队,同样经过近两天打造,其投入的团队人员达600人,签约近300个外部优质家装内容的知名创作达人,打造内外部20多个原创IP(KOL意见领袖)。
2、 品牌和用户互动沟通阶段
星巴克品牌是通过一系列活动方式,和85、90后建立起频繁的互动沟通。案例二品牌是通过旗下的设计师超级IP矩阵,在抖音等短视频平台,持续传播分享家居空间设计案例,经粉丝转介绍等裂变方式,不断吸粉、涨粉。通过短视频观察,其最大牌的IP短视频分享中,最多的一个短视频,点赞量达到220多万,最少的也有上万次的点赞。这些粉丝就像海绵一样,在不断地被教育过程中,在不断地互动交谈中,逐渐建立起对超级IP、该品牌心智上的信任,进而开始信任其推介的设计及品牌。
3、品牌直播福利及变现阶段
就像李佳琦从知名美妆博主,通过直播平台升级进化为超值带货主播一样,案例二品牌的这位超级IP,在2月22日这场直播中,把大部分时间放在了分享从业八年的家装设计经验、解答各类家装问题上,但在最后的品牌促销互动环节,只要轻轻一推介,就可以把其中一部分有家装意向的粉丝,用方案和活动的双重激励,现场转化为预订单客户,实现“平时常烧香,急时有人帮”的效果。
这是直播营销的高明之处,家装设计分享是铺垫,并且是前期的长期铺垫,促销方案和节日节点是即时变现,消费者以体验为主,只接收到了短平快式的推销,无痛感。在预订顾虑方面,前文已表述到,消费者在零购物成本的刺激下,大都是“不购买才可惜”的消费心理。
平台
两微一抖是娱乐最佳场合、粉丝聚集地,解决粉丝、流量来源问题;超级IP长期在线分享,解决消费者教育、信任问题;选择天猫、微信等平台,在涉及付款、退单等环节,解决消费者信任问题,因为有支付宝、微信支付等平台信任背书,消费者更放心。
案例二品牌,选择同时在天猫、快手和爱逛等三大平台直播,一方面是顺应不同消费者的消费习惯,保守消费者大多选择天猫平台,而青年粉丝团倾向于选择快手或爱逛平台,另一方面,也体现处该品牌强大的线上直播运营能力,能够在多平台同时推出,有大平台做信任背书,让消费者感知其品牌实力强大、可放心交订。
小结:
疫情危机,对于重元素的家居建材行业,绝对是弊大于利,但事已至此,各品牌都开始把直播作为转机的起点,它在未来将越来越普及,起码,短视频和直播是品牌运营的重要组成部分。通过直播流程的下单环节,你会发现,在顾客交付哪怕是1元的超级特权定金,都已经在系统中留下具体的楼盘信息,让厂商能够在大数据平台下,精准分析出,目标消费者是新房改造还是旧房装修,是高端楼盘还是普通小区,是意向哪类风格、预算区间……等等。
直播,是一座金矿,亟待用心开采。(来源: 大家居洞察 作者:詹皇秋 )
网址:都在玩直播,有人卖了4亿,有的只有40万,差别在哪里? https://c.jiaju82.com/news-view-id-690753.html

