同气连枝 共盼春来丨书香门地“一封家书“,帮扶经销商共同直面战“疫“!
发布时间:2020-02-12 14:20
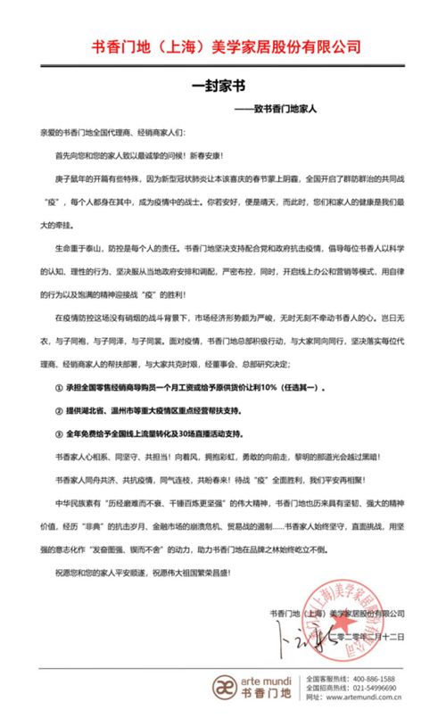
2月12日,书香门地为全国600家代理、经销商发布“一封家书“,作为国内高端木地板品牌,书香门地首当其冲,帮扶经销商一起共克时艰!面对疫情,集团落实三大政策,给予全国经销商实质性帮扶。
一、承担全国零售经销商导购员一个月工资或给予原供货价让利10%(任选其一)。
二、提供湖北省、温州市等重大疫情区重点经营帮扶支持。
三、全年免费给予全国线上流量转化及30场直播活动支持。
“一封家书“温暖的岂止是经销商的心,更是带动整个家居、地板行业在疫情面前,企业所要承担的社会责任,书香门地将继续响应国家号召,做好企业防护,关心与守护每位企业员工及家人,与全国家居人一起同坚守、共担当!


(责任编辑:孙 丹)
网址:同气连枝 共盼春来丨书香门地“一封家书“,帮扶经销商共同直面战“疫“! https://c.jiaju82.com/news-view-id-688715.html

