家居装修资讯
首页
资讯
行业聚焦
企业资讯
名人家居
地板
更多
卫浴
涂料
刘亦菲
设计资讯
地产新闻
品牌资讯
联系方式
首页
资讯
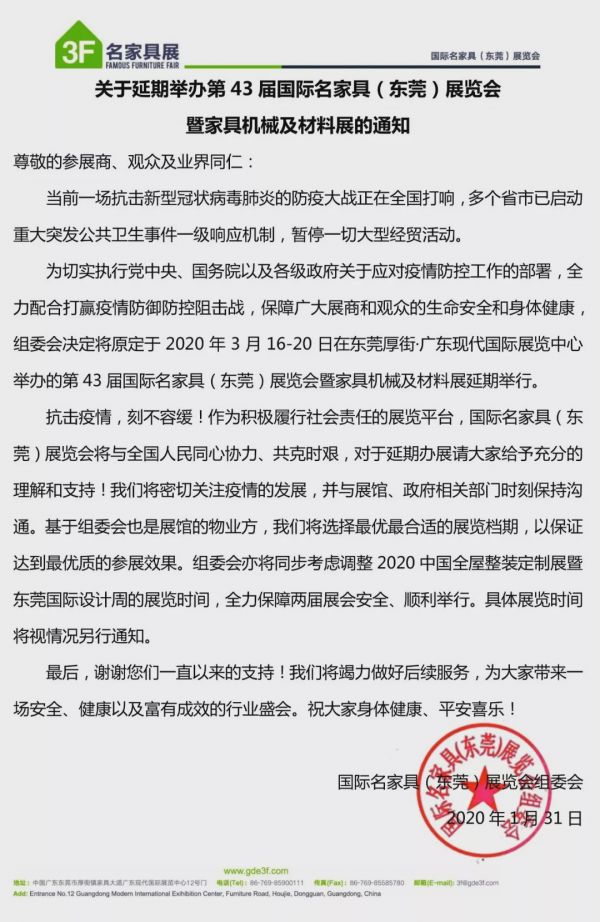
重要通告 | 第43届国际名家具展览会暨家具机械及材料展将延期举行
重要通告 | 第43届国际名家具展览会暨家具机械及材料展将延期举行
发布时间:2020-01-31 17:25
谢谢
网址:
重要通告 | 第43届国际名家具展览会暨家具机械及材料展将延期举行
https://c.jiaju82.com/news-view-id-687487.html
⬅️上一篇:
【爱漫时】致全国爱漫时家人的抗击
➡️下一篇:
抗击疫情 众志成城丨金螳螂再捐5
随便看看
GWPS | 2018全球净水市场峰会盛况空前 从起点走向下一个起点
领绣河北张家口专卖店负责人王朋:注重细节不断深挖 打造优秀服务体系
领绣大区经理金佳峰:领绣体系完善 千家门店指日可待
领绣河南郑州专卖店负责人吴爽:专业 品质 规范是领绣的代名词
境设计沙龙 | “哈佛三杰”走进广州图书馆讲故事
客厅和餐厅有必要装吊顶吗?
用过才知道 激光电视这两大细节极易忽视
水性涂料真的环保吗?
水性漆和木蜡油,到底该选哪个?
墙纸搭配技巧&选购3大注意事项
最新资讯
沐光重磅官宣成立大师学院与“沐光杯”灯光设计大奖
从鸿蒙生态到睡眠主动健康管理,慕思如何开启“睡眠3.0时代
红木家具厂家排名|2026 权威榜单,10 家靠谱厂家闭眼选
2026年红木全屋定制企业榜单揭晓,谁是行业翘楚?
工艺有标准服务有闭环,红木整装这样选更稳妥
2026年度中国红木家具十大品牌榜单,揭秘领军品牌
梦百合0压智能床发布战略新品AI-Smart3.0,宣布全线产品标配AI睡眠监测
全屋定制时代,如何选择基材?十大板材(刨花板)品牌横向对比出炉
窑火鼎盛,匠心永传|能强瓷砖贺丰生产基地点火大吉
TATA木门荣获中检集团“五星级商品服务认证”,以三大服务升级守护每一份居家幸福
热点资讯
米兰春天重磅发布“匠心合伙人计划”,以体系化方案赋能一线从业者
13585
孕妇奶粉哪个牌子好 孕妇奶粉品牌排名
1802
小月子多久可以洗澡洗头 坐小月子洗头原则
1788
婴儿补钙什么牌子好 婴儿什么时候开始补钙
1778
新房装修入住后,如何快速去除甲醛?
1660
甲醛清除方法有哪些?6种常见去甲醛方法介
1652
新生儿胆红素高是怎么回事 新生儿胆红素高有什么危害
1573
木蜡油的用途包括哪些?
1539
怀孕三个多月可以同房吗 怀孕3个月注意事项
1518
手足口病得过一次还会再得吗 手足口病患者如何护理
1434
专题
推荐资讯
沐光重磅官宣成立大师学院与“沐光杯”灯光设计大奖
从鸿蒙生态到睡眠主动健康管理,慕思如何开启“睡眠3.0时代