儿童不是“小大人” 儿童家具别用“缩小版”
年纪小小, 神情泰然,,“官样”十足,出口不凡,近年来,因很多家长都把儿童当作“小大人”来对待,导致越来越多稚气未脱的孩子们,从言行举止到衣食住行,都被过早地被贴上成人化的标签,在儿童家具方面也不例外,有很多家长认为,儿童家具就是成人家具的“缩小版”,殊不知,儿童不是“小大人”, 儿童家具也不是成人家具的“缩小版”,儿童家具有自己的安全标准。
儿童不是“小大人”
儿童自我防护的意识和能力较差,安全意识和成人没有可比性,更没有为自身健康权益呼吁关注的能力,一切都取决于成年人对儿童健康的意识和行动,如果家长没有认识到儿童生理上的独特性,盲目按照“小大人”观念选购所谓的“儿童产品”,这种看似平常的做法后面其实隐藏着巨大的安全隐患。据专家介绍儿童的免疫机制和肝脏解毒机制在婴幼儿时期尚未健全,对环境中的健康危害因素更为敏感和脆弱,与成人相比,环境对儿童健康的危害风险更高。
儿童家具别用“缩小版”
儿童家具顾名思义是专门为儿童生产制作的儿童家具,儿童家具也有自己标准,2012年8月1日,《儿童家具通用技术条件》作为我国首部针对3-14岁儿童出台的国家标准,该标准明对儿童家具的标识、安全、环保等比成年人家具更为严格。
但媒体调查发现,在儿童家具标准认知上,消费者认知度并不乐观,目前市场上,用成人家具标准生产的“缩小版”儿童家具大行其道,逃避的是相比成人家具标准更为严格的儿童家具标准要求。家长的大意,商家的“有意”,对儿童健康安全存在很大的风险。

儿童家具要用儿童标准
儿童家具要用儿童标准,而不能按照家长的“小大人”观念来选择,否则可能会给儿童的生命带来威胁。作为唯一参与制定儿童家具国家标准的儿童家具品牌,七彩人生工作人员表示,《儿童家具通用技术条件》对儿童家具的尖角、突出部位、孔穴、缝隙大小、稳定性能等方面都明确规定,还对包括甲醛、可溶性重金属在内的10种有毒有害物质的控制做出了严格限制,力求减少家具使用中对于儿童的伤害,同时消费者在选择儿童家具也有了参考依据,对此七彩人生工作提醒广大家长们,切勿再把儿童家具,当作“缩小版”成年人家具来对待。
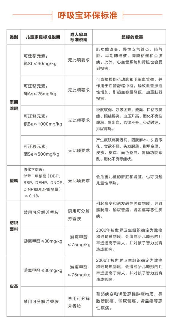
值得一提的是,为更全面的保障儿童安全,七彩人生积极发挥行业“领头羊”作用,建立了“呵护宝安全标准”、“呼吸宝环保标准”与“安心宝检测标准”三大标准体系,受到了行业的高度评价和消费者的欢迎。

网址:儿童不是“小大人” 儿童家具别用“缩小版” https://c.jiaju82.com/news-view-id-671850.html

