双十一儿童家具避雷指南 小心套路认准儿童标准
【编者按】一年一度的“双十一”购物节即将到来,电商平台和商家早已推出各种预售折扣活动。在各大电商平台,各式各样的儿童家具应有尽有,极具诱惑力的价格,得到了越来越多年轻家长的青睐。然而,面对眼花缭乱的儿童家具,五花八门的促销方式,消费者往往会陷入种种陷阱。
有关专家提醒消费者,网购儿童家具看不到实物,全凭商家描述,且儿童家具不是成人家具“缩小版”,有自己的安全标准,选购时如果不避开一些“雷区”,极有可能购买到不合格的儿童家具,容易对儿童带来严重伤害。

网购儿童家具合格率低
网售儿童家具因性价比高,受到越来越多家长的青睐。然而,今年的两项抽检结果让不少人对网络版儿童家具产生担忧。
今年六一儿童节前夕,北京市消费者协会对网售的婴儿床和儿童学习桌椅进行了比较试验,测试结果显示,20款样品中有16款婴儿床样品不符合标准要求,占样品总数的80%。这些不合格样品多数存在安全隐患,易导致儿童夹伤、倾倒或意外跌落。学习桌椅样品不符合国家标准要求的达52.5% ,存在的主要问题涉及结构安全、警示标识等。一些不符合标准的儿童家具,还是在电商平台里销量靠前的“爆款”产品。
无独有偶,近期,江苏省市场监督管理局公布的儿童家具产品质量监督抽检结果显示,抽查的240批次儿童家具, 183批次合格,其中,电商平台抽检的不合格居多。不合格项目同样为警示标识、结构安全、甲醛释放量等3项指标,存在较为严重的安全风险。
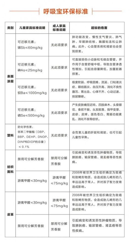
小心套路认准儿童标准
网售儿童家具虽然有价格优势,但切不可为了利益最大化而牺牲产品质量、埋下安全隐患。比预售、津贴、满减等五花八门的商家打折促销方式,更让人头疼和担心的是,一些电商平台缺乏完善的商品质量审查和消费者举报机制,给不法商家在平台投放低质产品提供了可乘之机,导致图片与实物不符、刷单炒信现象严重、退货换货渠道不畅等问题,最可怕的是,费尽脑细胞后选购的产品不符合儿童家具标准,容易给儿童带来严重伤害。
知名儿童家具品牌七彩人生工作人员告诉记者,儿童家具和成年人家具相比,不只是体积小,其制作工艺、生产技术、安全环保方面都有着更高的要求,需要生产企业具有过硬的专业知识和技术以及生产条件等,为儿童提供全方位的保护,我国当前实施的国标《儿童家具通用技术条件》,对儿童家具的结构设计、稳定性以及环保指数等方面作出了明确规定,然而遗憾的是,这种规定并没有得到严格执行,各种偷工减料、以次充好的损招儿被部分生产厂商玩得炉火纯青,普通消费者不是业内出身很难辨别,在网购儿童家具时,最好参考儿童家具国家标准。

作为唯一参与制定儿童家具国家标准的儿童家具品牌,七彩人生秉持“只用儿童标准做家具”,还建立了独有儿童家具“三宝标准”安全体系,能够全方位保障儿童安全,受到了众多消费者的青睐。值得一提的是,七彩人生不仅在京东和天猫设有旗舰店外,专注19年儿童家具的七彩人生,在线下有2100家实体专卖店。
儿童要用儿童家具,儿童家具要用儿童标准。儿童家具不仅能够保障儿童安全,且能够发挥培养儿童自主意识,增强自理能力、健全身心的作用等,但前提是符合儿童家具标准,这样才能保障儿童健康和安全,网购也更新放心。


网购儿童家具小知识:
选购千万条 安全第一条
在很多家长观念中,儿童家具只被当作成人家具的缩小版。事实上儿童身体各方面都未发育成熟的特殊性,其在安全性、环保性乃至尺寸设计上都有更为严格的标准。网售儿童家具往往因为缺乏实物体验,消费者无法考究其细节、考察其质量,如果不慎购买了不合标准的儿童家具,可能存在各种各样的安全“隐患”,容易对孩子的健康造成危害,消费者在购买儿童家具时,应优先考虑儿童家具的安全质量,再考虑价格和其他方面的因素。
“门里出身 强人三分”
相比成人家具,儿童家具在安全环保和结构设计等方面有着更严格的要求,则需要厂家具有过硬的专业知识和技术以及生产条件等。对此,业内专家表示在购买儿童家具时,如果不知道怎么挑选,可以优先选择正规且有较好信誉的品牌,毕竟是专业做儿童家具的“门里出身”,产品质量上亦会“强人三分”,比如“只用儿童标准做家具”的七彩人生儿童家具,该企业是唯一参与制定儿童家具国家标准的儿童家具品牌,颇受消费者信赖和好评。

“按图索骥 有本可依”
消费者之所以会买到不合格儿童家具,除了有商家的“用心良苦”之外,还反映了消费者对儿童家具标准认识不够清楚,儿童家具自己的标准,选购儿童家具是“有本可依,有册可查”的。2012年,我国针对儿童家具标准出台了《儿童家具通用技术条件》,该标准对儿童家具质量标准和安全要求都有详细规定,消费者应查看或询问商家意向产品,是否明示执行儿童家具国家强制标准作为参考。
明察秋毫 细看报告
儿童家具价格包括从成本到人工再到售后安装及服务,过低的价格常常以牺牲产品质量为代价,从木材到辅料都只能选成本最低的,如果消费者贪图便宜,很可能购买到质量缩水的儿童家具。消费者在电商平台购买儿童家具时,可以先查看一下商家的产品质量检测报告,核对监测信息,如样品名称、商标、型号规格是否和实物商品符合,生产单位、受检单位是否和商家提供的信息一致,检测结果是否合格等。
量体裁衣 按需选择
只选对的,不选贵的。专家提醒消费者,选择儿童家具时,还是有必要清楚自身的实际需求,在儿童家具国家标准的额基础上,选择最适合的儿童家具。如颇受消费者青睐的七彩人生儿童家具,在严守儿童家具标准基础上,还综合运用人体工程学、结构力学、美学、心理学、生态学等知识,设计生产出不同风格的儿童家具,以此满足青少年儿童成长发育需要。
货比三家 择优而选
老话说的好,“货比三家不吃亏”。无论是线上还是线下,儿童家具到底哪家好还是广大家长们比较关注的。对此,七彩人生儿童家具工作人员提醒消费者无论是在线下购买儿童家具时,万万不可贪图便宜,购买无警示标识、无品牌型号、无适用年龄段标注、无使用说明的不合格儿童家具,最好是货比三家,仔细甄别择优而选,并且要保留好发票收据等有关票据,方便维护自己的合法权益。
网址:双十一儿童家具避雷指南 小心套路认准儿童标准 https://c.jiaju82.com/news-view-id-671354.html

