共享经济玩完了?家具共享正在闷声发大财
经历过前两年的野蛮生长期,求变的家具租赁是否能迎来下一次机会?传统家具租赁痛点要如何破解?当前市场上,家具租赁有哪些新玩法?站在前瞻的视角上,家具租赁会给整个行业以及实体经济带来怎样的影响?
2017年,共享经济潮起。
那一年,共享单车鼻祖ofo拿到4.5亿美元D轮融资,花费千万请来顶级流量鹿晗做代言人。
不仅是ofo,共享充电宝、服装租赁等共享业务均随之而起,资本趋之若鹜。共享充电宝“来电”创始人曾说,当时和一些投资人签了合同后,半夜被全程护送回家,生怕自己再去见其他机构。
2019年,共享经济潮退。
ofo黯然搬离中关村,留下大片倒下的小黄车和巨额押金债务;共享办公空间WeWork今年上半年亏损9亿美金,日前宣布撤回招股书。
早期共享资本的疯涨和不理智的跟风早已为之后的退潮埋下了种子,2018年中国共享经济投融资规模较上一年下降55.91%,但是行业的退潮不代表共享模式消失。
在涨与落之间,共享经济已经走到了一个新的平稳发展节点。
家具租赁作为共享经济的一部分,也正迎来新的曙光。

跟随共享经济的步伐,第一批家具租赁企业入局也是在2017年前后,在那一年里拿到了可观的融资。

经过几年的发展,这些企业部分归于沉寂,有些则小步快跑斩获了新一轮融资。
今年,家具租赁又频频传来好消息。
4月,家具租赁公司轻松住获得240万美元投资;9月,美国家具租赁初创公司CasaOne融资200万美元;宜家正在瑞士布局家具租赁业务,并打算2020年前在全球布局30个家具租赁市场…
从需求来看,家具租赁的确面临着各种机遇。年轻消费者越来越注重家具审美,但是无力一次性购买昂贵家具;生活的流动性导致搬家和更换家具的需求变大;更多原创家具品牌的出现使消费者有了更多选择…
各方面条件的成熟都在呼唤新一批家具租赁企业的入场。

国内的家具租赁刚刚潮起,国外已有不少成功的模式可供借鉴。
美国家具租赁市场早已到达百亿美元,成为服务业的重要组成部分,对GDP的贡献超过5%;印度、日本等地区租赁业务也十分发达,并且这些租赁公司在发展过程中能准确找到自己的市场定位。
比如印度家具租赁公司Furlenco致力于解决搬家一族的痛点,租赁的家具由公司自己生产,公司提供安装、定期清理、租户免费搬家服务。
日本家具租赁公司KAMARQ瞄准时尚一族,家具极具设计感和环保性,由100%可再生材质打造。
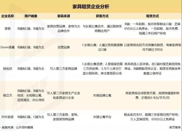
目前国内主要家具租赁企业有享租、Dorm美嘉、轻松住、租立方、抖抖家居等。从用户画像、家具来源、租赁方式、获客方式等方面,这些公司都有不同的侧重点和玩法。

从上表可以看出,大多数企业选择从公寓、酒店等B端市场切入,因为与需求极度非标且人群分散的C端市场相比,B端更集中也更容易获客;租金支付已经开始与蚂蚁金服、区块链等金融科技相结合,将租金缴纳与用户信用度绑定,以做好租赁风控。
在租赁方式上也有所创新,打破了单品租赁模式,把多种家具组合成契合年轻人审美的场景,租立方甚至会将家具组合成软装方案,由第三方上门安装。租赁服务之外,大多数机构都会提供配送、安装、定期清理等服务。
家具来源方面,一类是以蜂巢为代表的原创家具品牌,租赁自己设计生产的产品,除租赁外也有软装、家具售卖等其他业务,这类企业的优势主要在于生产设计能力,能够利用品牌调性提高市场认知度。
另一类是以轻松住为代表的租赁平台,自身不研发生产产品,而是与其他品牌家具或者供应链合作,提供第三方租赁方案。
平台型租赁企业大多有专业的金融能力或者丰富的B端客户资源。轻松住创始人便是金融专业出身,享租创始人曾经在长租公寓平台供职近10年。

家具租赁企业扎堆入局却始终未能破局,说明传统的租赁行业存在着很多未能被解决的痛点。但在新的市场条件下,这些问题有机会被解决。
◎ 物流
一直以来,大件、易损、非标都是家具产品的物流难点,运输过程中一点小的损耗都会造成不可逆的影响。传统物流公司大都缺乏明确的定损标准,家具损失要由租赁企业承担。
随着配套服务的不断完善,专业的家居物流企业解决了这一问题,它们可以全包家具物流和仓储,并配备明确的定损标准,他们有更垂直更专业的能力,配送外还可以做好最后一公里安装工作。
◎ 产品
越来越多原创品牌的入局也突破了家具不易搬运、更换频次低的痛点。在今年上海家具家居双展创新奖产品中,已经出现了纯榫卯结构的床、椅子、沙发等家具,均由诸多收纳配件搭配制作出。
taxx、蜂巢等品牌家具也已经可以做到平板运输和模块化安装。此外,家具外形设计、色彩搭配以及用料的大胆创新让年轻人更加愿意高频次的更换家具。
◎ 供应链
租赁最大的问题就是回款周期,当回款周期被拉长至12-18个月,很多供应商都承受不住回款压力。成本压力可以用金融的手段解决,一些平台利用区块链模式完善信用体系,为供应商提供金融贷款服务。
此外,租赁模式还可以为新产品试水,让企业用少量产品测试市场满意度,改变以往大批量生产后的库存积压、低价甩卖的状态,降低了品牌方的试错成本。
◎ 获客
目前,市场上的家具租赁公司大多是凭借自身背景获得一些公寓、酒店等客户,比如Dorm会从中介手中获取房东资源,轻松住选择和房地产商合作获取客源。
但也有一些企业直接切入C端市场,C端市场虽然体量庞大却极度分散,消费者市场教育不到位,自建平台可能比较难触达消费者。
企业初期可以与京东、淘宝、亚马逊等平台合作,直接在平台上线家具租赁套餐。
◎ 盈利
对企业来说,租赁最大的问题是如何盈利。租赁的盈利方式完全不止于收取租金。
对C端,有租金、服务费;对B端,有与平台合作的租金抽成,与第三方安装合作商和家具保险商合作的返佣,租赁帮助原创家具企业获客也可以收取“获客费”;以租代售模式中,租赁到期的家具再到二手市场转卖也可以获利。
除了单纯的租赁,市场上还有一类玩家以金融逻辑获利。他们把租赁当做一个金融平台场景来构建,平台方负责风险控制,一头链接B端,另一头通过C端完成贷款交易。
家具租赁只是这个场景的开始,未来平台可以接入更多的租赁物品,聚集更多有贷款需求的用户搭建一个金融平台。

站在行业的角度看,家具租赁会给行业带来很多积极的影响。
对家具品牌,租赁可以在一定程度上解决家居品牌获客问题,也可以帮助原创品牌打开销路,提高品牌的市场认知度。
流通性和市场需求的提高也会倒逼更有设计感、更方便安装、更适合当代年轻人的原创家具品牌出现。
今年7月,租立方便推出零甲醛的全铝合金家具。市场上目前也有很多创新品牌入局,他们用新型材料和大胆的设计重新定义了家具的概念,租赁可以帮助提高这些家具品牌的知名度。
对房主或者租赁平台,提供拎包入住及可供挑选的软装套餐既能增加房屋吸引力、提高租金,也可以优化租客的生活品质。
租赁可以解决行业产能过剩的问题,促进市场流通,租赁带来的高频次的更新迭代或许会让家具在一定程度上变成“快消品”。
广义上说,除2C的家具外,家具租赁也包括2B的办公家具租赁。对整个实体经济,办公家具租赁可以为中小企业配置办公资产起到杠杆的作用,降低中小企业快速扩张中一次性购置家具带来的成本问题。

梳理这几年的共享经济市场发展,可谓“一半是海水,一半是火焰。”
曾红极一时的ofo黯然离场,摩拜、青桔等品牌却后来居上,逐渐盈利;曾被王思聪断言“能成就吃翔”的共享充电宝走到了现在,也通过价格上调找到了增长的方向。
从本质来看,大批企业入场又离开并非是共享经济本身的问题,随着社会开放性和流动性的增强,共享一定是大势所趋。最重要的是,企业不能被资本推着走,要看到自己所处行业的优势和不足,找准痛点,找到适合自己的盈利模式。
唯有理性才能让自己立于不败之地。(来源: 家页传媒)
网址:共享经济玩完了?家具共享正在闷声发大财 https://c.jiaju82.com/news-view-id-669440.html

