家居装修资讯
首页
资讯
行业聚焦
企业资讯
名人家居
地板
更多
卫浴
涂料
刘亦菲
设计资讯
地产新闻
品牌资讯
联系方式
首页
资讯
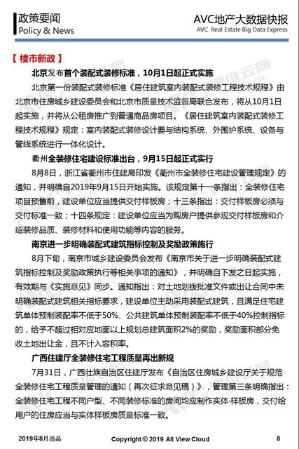
月报 | 工程版:2019年7月精装地产报告
月报 | 工程版:2019年7月精装地产报告
发布时间:2019-09-17 18:01
网址:
月报 | 工程版:2019年7月精装地产报告
https://c.jiaju82.com/news-view-id-665204.html
⬅️上一篇:
德国功能涂料德爱威的“商业工程”
➡️下一篇:
建祥装饰第一期BIM技术系统培训
随便看看
金致奖|左右家私黄华坤荣获「2021中国家居杰出企业家」称号
酷家乐战略签约正金门窗,赋能门窗产业数字化升级
金致奖|联邦家私虹瑶荣获「2021中国家居杰出人物」称号
金致奖|阅生活家居麦子荣获「2021中国家居杰出人物」称号
东鹏控股:股东SCC Holdco B和上海喆德合计减持1401.65万股
金致奖|仁豪家居荣获「2022家居消费者口碑品牌」称号
金致奖|阅生活家居荣获「2021家居绿色标杆产品」称号
金致奖|慕思寝具荣获「2022家居消费者口碑品牌」称号
金致奖|中国家博会(广州)荣获「2021家居产业推动力奖」称号
金致奖|中国家博会(上海)荣获「2021家居产业推动力奖」称号
最新资讯
2026洗地机推荐|洗地机品牌认准5大刚需,避开越拖越臭、越用越累的坑
汉诗门窗2026新品:双轨齐发,重构居家气密新体验
2026年温岭装修公司哪家强?实力排行与品质推荐榜
COREPROOF地板×品牌之家:以美系品质为基,携手共启品牌深耕新征程
2026年准备装修的扬州业主,如何找到靠谱高性价比的装修公司?
外墙仿石漆使用寿命及耐用品牌推荐(2026 年)
门窗十大品牌质量实测排行:硬核参数PK谁更靠谱
登顶国际舞台 霸屏海外市场丨德固森铸就中国门窗荣光
行业钛锅对比:MarsenRotn美森罗特推出高性能纯钛炒锅,引领专业厨房新标准
宁波约克城市体验中心盛大启幕
热点资讯
米兰春天重磅发布“匠心合伙人计划”,以体系化方案赋能一线从业者
13762
怀孕三个多月可以同房吗 怀孕3个月注意事项
2764
二岁半宝宝身高体重标准 影响宝宝发育主要因素有哪些
2535
小月子多久可以洗澡洗头 坐小月子洗头原则
2505
甲醛清除方法有哪些?6种常见去甲醛方法介
2334
孕妇奶粉哪个牌子好 孕妇奶粉品牌排名
2270
婴儿补钙什么牌子好 婴儿什么时候开始补钙
2187
新生儿胆红素高是怎么回事 新生儿胆红素高有什么危害
2018
新房装修入住后,如何快速去除甲醛?
2005
木蜡油的用途包括哪些?
1874
专题
推荐资讯
2026洗地机推荐|洗地机品牌认准5大刚需,避开越拖越臭、越用越累的坑
汉诗门窗2026新品:双轨齐发,重构居家气密新体验