儿童要用儿童家具 七彩人生坚守儿童家具标准
【编者按】近年来,儿童家具质量和安全问题,一直是家长们关注的焦点。看似没有问题的儿童家具,如果没有把好质量关,就有可能给孩子,甚至给一个家庭带来终生伤害。
儿童用药有儿童药品,儿童坐车有儿童座椅,儿童并不是成人的缩小版。知名儿童家具品牌七彩人生工作人员告诉记者,儿童家具是指3-14岁的未成年人使用的专用家具。儿童家具不同于成人家具,儿童家具有自己安全标准。
儿童家具不是成人家具缩小版,无标准不安全
随着市场上对儿童家具的需求量不断增多,不少企业以儿童家具为卖点,一边生产成人家具,一边生产所谓的儿童家具,但很多儿童家具只是外表色彩鲜艳,其设计、用材与成年人家具并无多大差异,在产品结构安全和有害物质等方面缺少针对儿童的有效保护措施,对儿童群体造成了极大的伤害。
为规范儿童家具市场,保障儿童健康不受侵害。我国首部儿童家具强制性国家标准《儿童家具通用技术条件》,在2012年8月1日起正式实施,重点对3岁至14岁儿童使用的家具产品制订了强制性要求,该标准共分九个部分,对于儿童家具的结构安全及安全警示做出了明确要求,对儿童家具的尖角、突出部位、空隙和缝隙大小以及稳定性能等各个方面都作出了明文规定,也对甲醛、可溶性中间数在内的10种有害物质的控制作出了严格限制,并新增了可迁移元素砷、锑、钡、硒等重金属含量的限制。该标准的出台说明了安全性、环保性是儿童家具最基本的诉求,该标准的实施,有利于维护消费者的权益和保障儿童的身心健康。
七彩人生坚守儿童家具标准
从2012年儿童家具新国标实施以来,多次市场抽检显示,儿童家具在环保、安全等方面仍难令消费者放心,可以从侧面反映出各方对新国标的宣传力度不足,导致消费者对儿童家具标准认识不深。
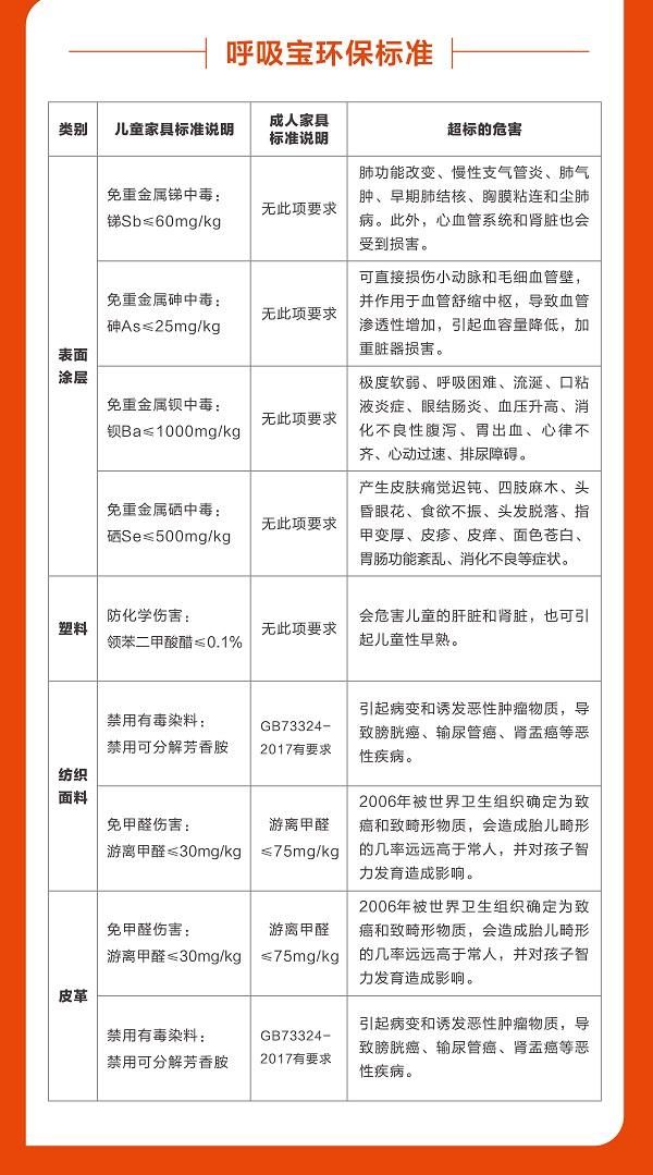
做为唯一参与制定儿童家具国家标准的儿童家具品牌,七彩人生秉承“只用儿童标准做家具”,建立了“呵护宝安全标准”、“呼吸宝环保标准”与“安心宝检测标准”三大标准体系,护佑孩子健康成长。
儿童家具无标准不安全,儿童家具要用儿童标准,绝对不是一句空话,而是不合格儿童家具对儿童伤害后,总结出的惨痛教训,只有严格执行儿童家具标准,才是对儿童未来负责。
网址:儿童要用儿童家具 七彩人生坚守儿童家具标准 https://c.jiaju82.com/news-view-id-661360.html

