比甲醛更可怕的重金属危害 儿童家具再掀安全攻坚战
【编者按】本以为躲过了甲醛的危害,没想到中了重金属的“招”。现如今,众多消费者在选择儿童家具时,都较为担心的是甲醛产生的危害,但由于家具中锑、砷、铅、钡等重金属看不见、摸不着,与谈甲醛色变相比,对家具中重金属的含量,消费者显然都缺乏足够的重视。专家表示,重金属危害堪比甲醛,忽视家具中存在的重金属同样会对孩子的健康造成伤害。
潜伏在儿童家具中的“隐形杀手” 重金属危害堪比甲醛
重金属原义是指密度大于4.5g/cm3的金属,重金属在人体内能和蛋白质及酶等发生强烈的相互作用,使它们失去活性,也可能在人体的某些器官中累积,造成慢性中毒,对人体产生严重危害。有关专家介绍,家具表面涂层在人体接触摩擦或适合的溶剂作用下,都可能将重金属带入体内,也就是说,重金属可通过适当的介质迁移进入人体。比如,铅能损害人体神经、造血和生殖系统,且婴幼儿对铅的吸收率高达53%,约为成人的5倍,可能影响儿童成长发育和智力发展。而砷,俗称砒,是众所周知的砒霜,是种毒性很强的物质,在含其化学物为1mg/L的空气中,呼吸5~10分钟,可发生致命性中毒。
儿童家具再掀安全攻坚战 七彩人生三宝体系全方位呵护
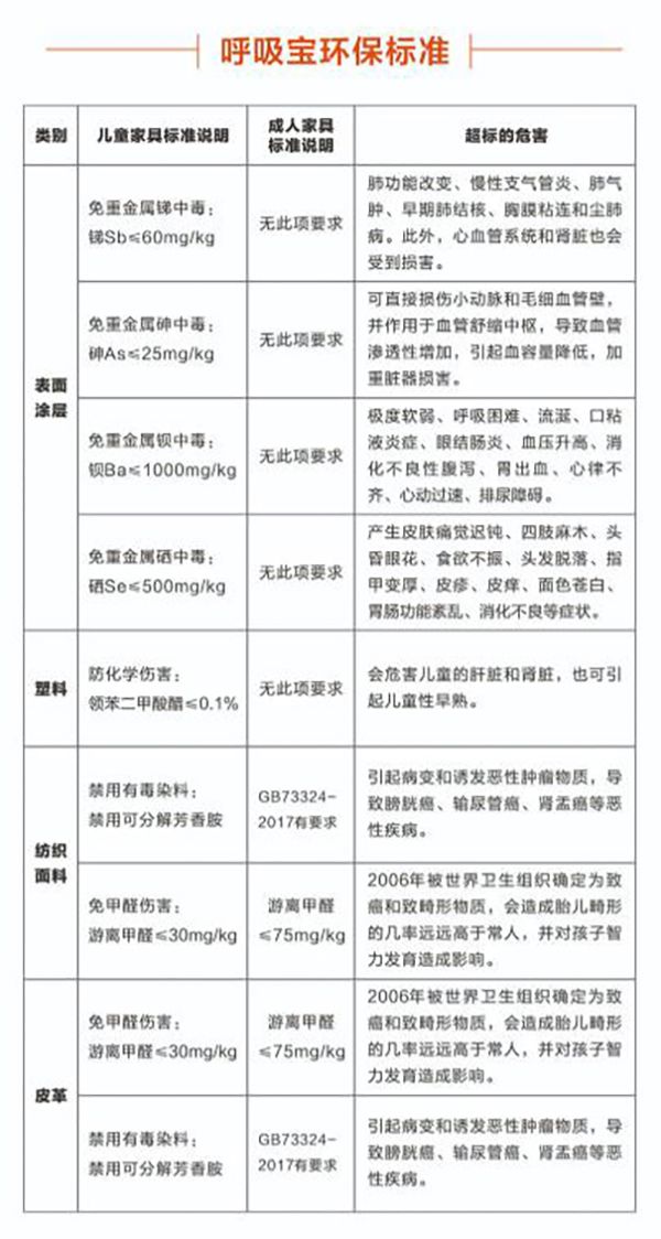
国家为保障儿童健康和对成人家具标准进行区分,2012年就出台强制标准《儿童家具通用技术条件》,该标准在《室内装饰装修材料木家具中有害物质限量》基础上新增了对锑、硒、砷、钡4种重金属的限量标准,但由于消费者普遍对国标认识不清,眼花缭乱的产品,猝不及防的商家套路,让许多家长认为没有味也就没有甲醛,就可以放心使用。这种现象应该引起人们的高度重视,家具重金属危害不可掉以轻心。
专家表示,保护儿童健康成长,需要广大家长提高重金属对儿童伤害意识,同时还需要仔细辨别,区分成人家具和儿童家具的标准,选择专业的儿童家具,以此最大限度的保障孩子健康。如知名儿童家具品牌——七彩人生,其作为唯一参与制定儿童家具国家标准的儿童家具品牌,秉承“只用儿童标准做家具”理念,对儿童家具表面涂层、塑料和织物面料以及皮革中,常见的甲醛和重金属等问题,专门建立了行业独有的 “呼吸宝安全标准”,并将该标准贯彻执行到每一款产品上。
图为七彩人生呼吸宝环保标准
值得一提的是,七彩人生除了有“呼吸宝安全标准”外,还针对儿童家具中常见的意外伤害等,建立了“呵护宝安全标准”和“安心宝检测标准”,与“呼吸宝环保标准”并称七彩人生“三宝”标准体系,全方位呵护孩子健康成长。
网址:比甲醛更可怕的重金属危害 儿童家具再掀安全攻坚战 https://c.jiaju82.com/news-view-id-659010.html

