许柏鸣|家具企业现有产品研发思路存在致命缺陷

新浪家居特约专栏 《家具微言》
作者简介:许柏鸣 南京林业大学家具与工业设计学院教授、博士生导师 深圳家具研究开发院院长
主要研究方向:家具设计与工程 产品战略设计
更多专题文章:《家具微言》
长期以来,家具企业产品研发都是按照刚性系列来开发的,材料、颜色、风格和产品品类通常都是锁定的,比如用乌金木设计一套现代实木家具套房产品,深色,并且会用一套元素在各产品之间予以协调。看似无懈可击,但实质上已经注定了其短命性、混乱性和复杂性。因为一旦市场风向变化或产品自然步入衰退期时,这套产品的生命周期也将随之而结束。想要跟上市场变化的节奏,企业只有不断开发新产品,而现在市场变化越来越快,随之而来的是产品生命周期越来越短。由于全新开发的新产品基本上都是另起炉灶,所以,在产品管理上少有沉淀,重复并加快诉说着周期性归零的故事,企业在各方面都难以进步。
这种研发思路不仅高成本,而且还是高风险的。因为,产品开发的成功率远低于失败率,企业一直在盲目试错,甚至根本就是在赌。其实,企业主都会算一笔账,即:如果一套家具在设计阶段失败,损失可能是几十万;如果设计打样后参展失败,损失就得几百万;如果做了库存,开店推广失败,那么损失很可能以千万计了。还有,错失的机会成本呢?那么“明知山有虎”,为何还要“偏向虎山行”呢?只有两种原因,一是无奈,就是企业想不到能有什么更好的办法;二是企业主的主观意识过于强烈,刚愎自用,除了性格使然,以往的成功或许就是其最大的危险,真如林作新教授所说的“成功是失败之母”。然而,这两种原因还只是表象,根本原因是缺乏相应的知识。
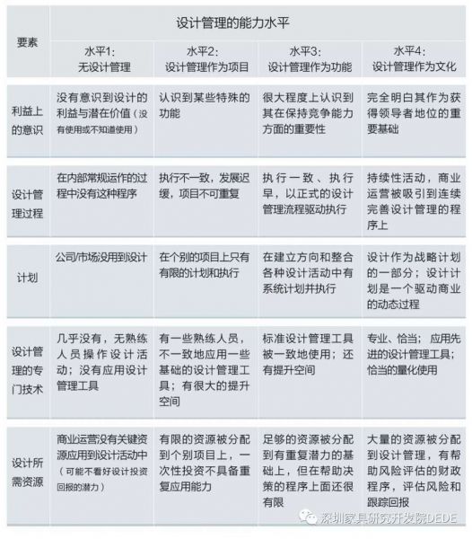
企业往往习惯性地对单个设计师寄予过高的希望,但现代设计,尤其是商业化设计,已经不能再全赖设计师个体对自己灵感所做出的随机性响应,也不能再按照老板的经验和直觉行事。而是需要依靠团队的力量和智慧。而团队的作用只有在战略目标清晰的基础上才能发挥正向作用。设计管理的作用日益凸显,不同的企业其水平截然不同,如下表所示。

家具设计是本专业领域的工业设计,而非纯粹的艺术创作。设计处在产业链的顶端,其所扮演的角色上是直接为企业而间接为消费者服务的。在商业世界里,检验设计优劣的终极评价标准是市场表现。这不是单纯依靠设计的战术手段能够解决的,而是牵涉到企业和品牌管理的方方面面,必须上升到产品战略的高度来审视。
设计是对供给侧与消费端等各相关者利益的平衡,实际上也是一个平衡理想需求与现实条件的过程,设计可以诠释为一个知识集成中心。设计师是知识工作者(Knowledge Worker),是知识的整合者(Knowledge Integrator)和知识的经纪人(Knowledge Broker)。设计是一个知识共享、概念创造、概念锁定、原型确立和作品深化与传播的过程。整个过程要在抓住本质的基础上明确目标、予以结构化、依循逻辑,然后才是灵感上的赋能。
艾默生(Ralph Waldo Emerson)说过:“掌握原则的人可以成功地选择自己的方法,一味寻求方法而忽略原则的人一定会有麻烦”。如果企业抓不住本质,掌握不了原则,那么就会无休止地陷入不断撞墙的死循环;如果不能将复杂的设计工程予以结构化架设,不懂得分解,那么永远都是一团浆糊;如果在设计中没有逻辑,那么其结果就无法得以保障;如果不知道或不会使用灵感工具,那么设计只能跟在别人屁股后面模仿与拷贝,自己得不到尊严,别人还会告你侵权。
因此,我们自始至终、坚定不移地倡导和提供的“大设计”概念、产品服务体系理论、产品战略设计的知识、方法、工具和模型都是旨在解决这些问题和痛点的有效途径。
文章开头所述的产品刚性系列的开发是一种紧耦合模式,必须以SOA(松耦合)的原则切换为柔性开发,产品在很大程度上必须将固化的定型产品向零部件平台开发与构筑切换,打通系列之间的边界和脉络,并通过“蘑菇式”模型予以裂变,以有限的变化来满足终端用户无限的需求,并通过产品家族的科学构筑和动态管理来实现产品设计的可持续发展与进化。关于SOA模型和产品设计的动态拟合优度,我们将随后推送另一篇文章叙述。
网址:许柏鸣|家具企业现有产品研发思路存在致命缺陷 https://c.jiaju82.com/news-view-id-627914.html

